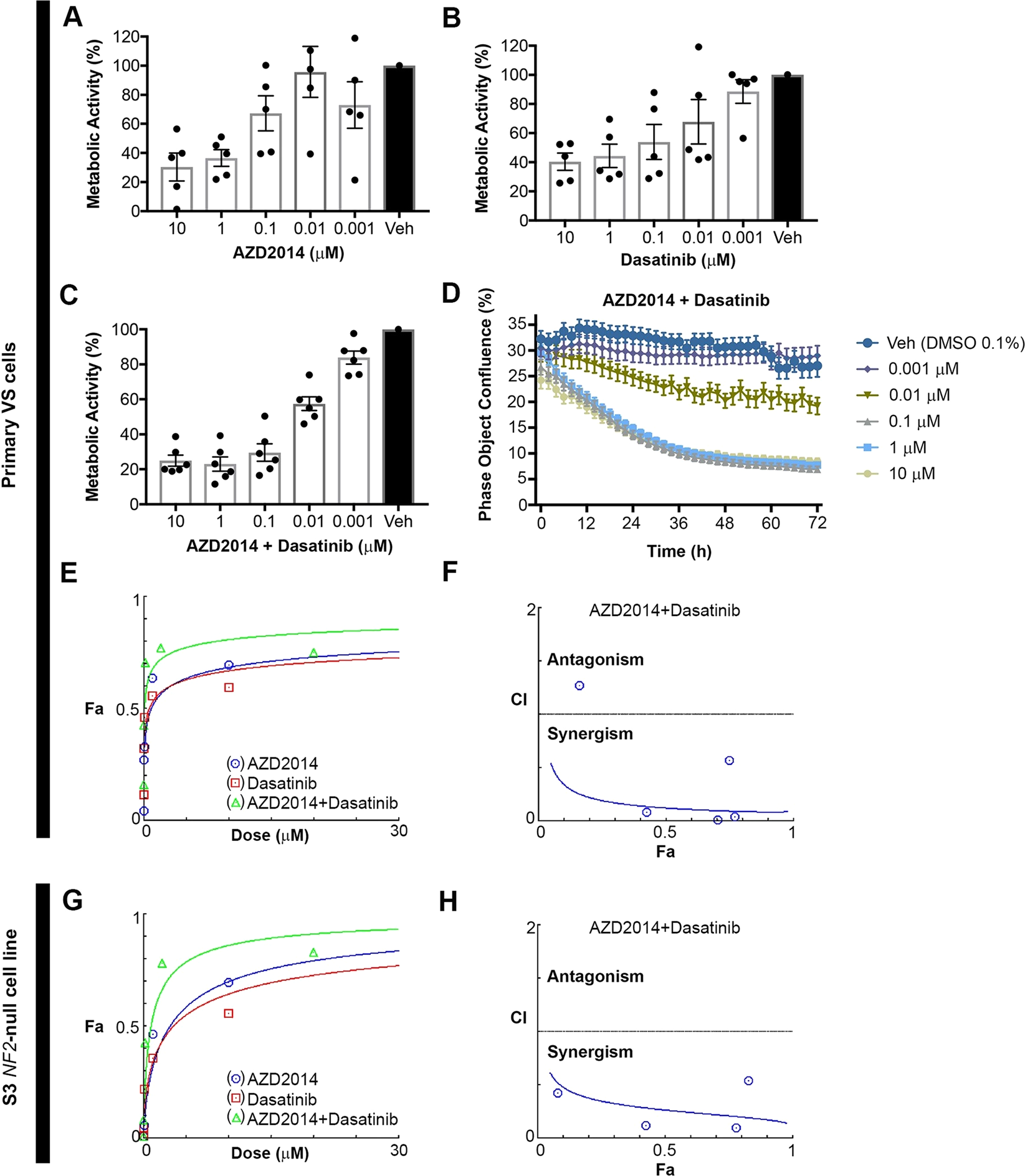
Figure 2

AZD2014 and dasatinib therapy in combination reduces the metabolic activity of primary human VS cells more consistently and significantly than either drug alone. (A) Metabolic activity of primary VS cells cultured from 5 human tumors treated for 72 h with increasing concentrations of AZD2014 alone (measured via MTT assay). (B) Metabolic activity of primary VS cells cultured from 5 human tumors treated for 72 h with increasing concentrations of dasatinib. (C) Metabolic activity of primary human cells cultured from 6 human tumors treated for 72 h with increasing concentrations of AZD2014 and dasatinib together. Treatment with combination therapy collapses the variance apparent when treating tumor cells with either drug alone. (D) Live-cell imaging of primary VS cells treated with combination AZD2014 and dasatinib therapy every 2 hours for 72 hours shows a decrease in phase object confluence over time proportional to the expected dose-response. Veh, vehicle control (0.1% DMSO). All drugs were diluted to the concentration of interest in VS cell growth medium (DMEM/F12, 10% fetal bovine serum, 1% penicillin/streptomycin mix) and applied to primary VS cells (24-well plate, 1 mL drug-containing medium per well) for 72 hours. (E) Dose-response curves for primary VS cells, calculated using CompuSyn software (Chou-Talalay method), shows that the fractional inhibition of metabolic activity, Fa, is substantially higher for AZD2014 and dasatinib equimolar drug combination (depicted in C) than for either drug alone. (F) Combination index (CI) plots for AZD2014 and dasatinib equimolar drug combination demonstrates strong synergism (CI < 1) for all but the lowest drug concentration where weak antagonism is observed (CI > 1). Horizontal line at CI = 1 indicates an additive effect. (G) Dose-response curves for S3 NF2-null SC-CRISPR cells treated with five different equimolar concentration of AZD2014 and dasatinib ranging from 0.002–10 µM for 72 h. Fa is substantially higher for AZD2014 and dasatinib equimolar drug combination than for either drug alone. (H) Combination index plot for AZD2014 and dasatinib equimolar drug combination applied to S3 cells demonstrates clear synergism across all tested drug concentrations.