Figure 2
From: Ramped pulse shapes are more efficient for cochlear implant stimulation in an animal model

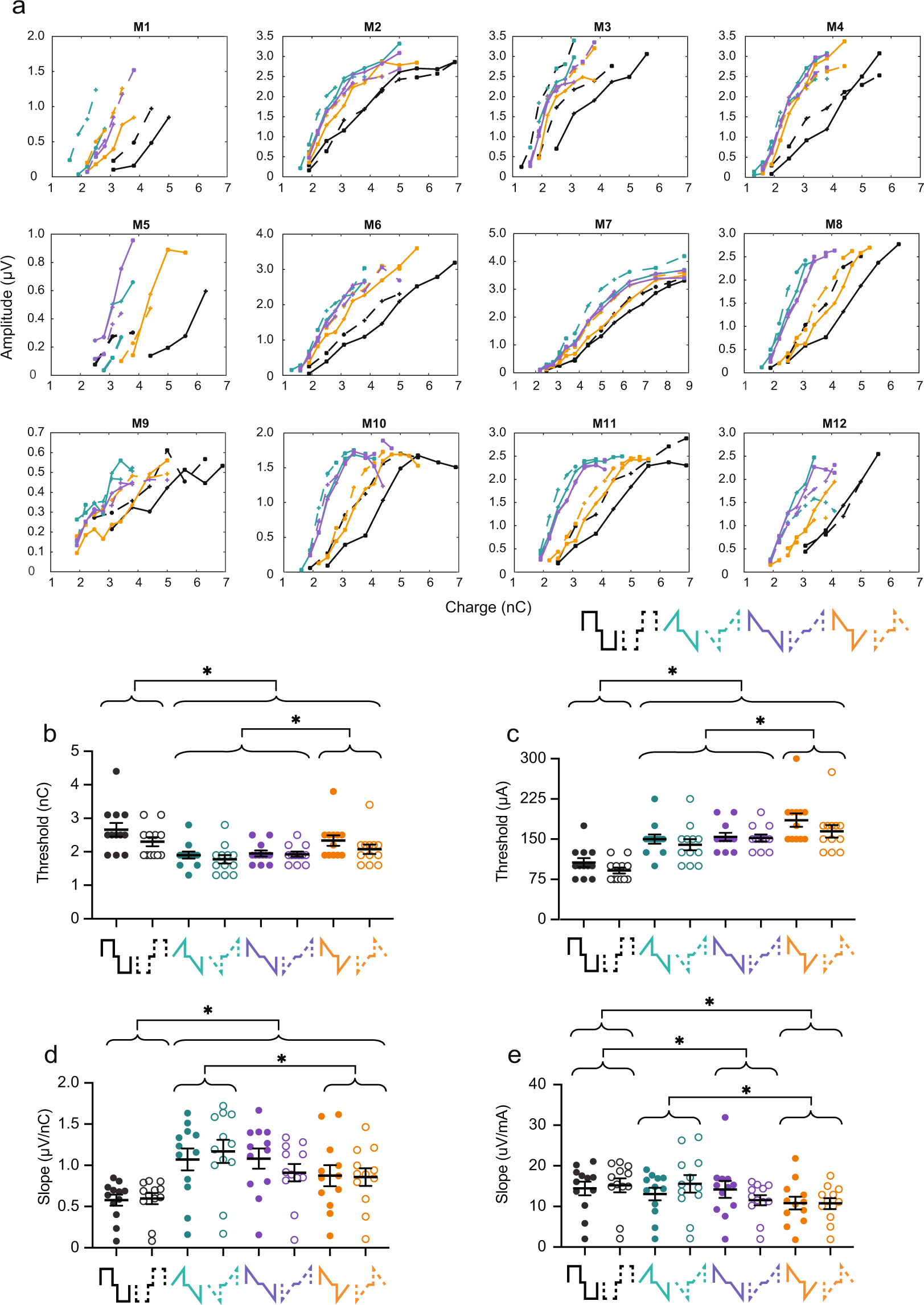
Ramped pulse shapes produce a lower threshold and steeper growth function of eABR wave II compared to rectangular shapes in terms of injected charge. (a) Individual amplitude growth functions of wave II as a function of charge injected (Mouse (M)1–12). Pulse shapes are indicated by color and shown in the legend (bottom right). Solid line, anodic-first; dashed, cathodic-first. (b) Thresholds of wave II in charge. Pulse shapes are shown below the x-axis. Each circle is data from one mouse. Closed circles, anodic-first pulses; open circles, cathodic-first pulses. (c) Thresholds of wave II in amplitude current level. (d) Slopes of the growth function of wave II in charge (μV/nC). (e) Slopes of the growth function of wave II in amplitude current level (μV/μA). Asterisks denote significant effect of the factor pulse shape in post-hoc test. *p ≤ 0.05. n = 12. Error bars are SEM.