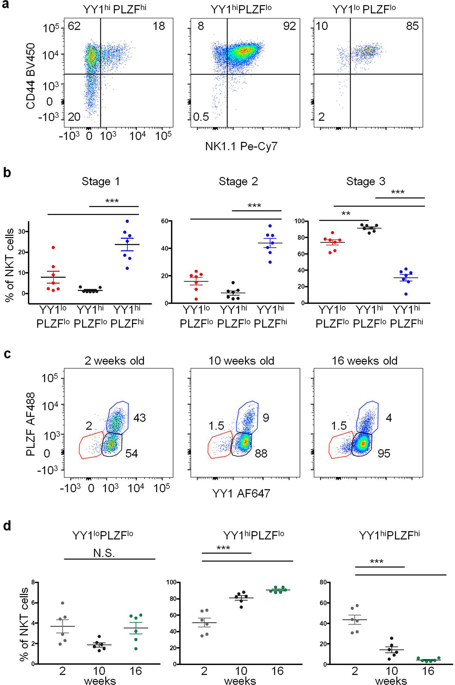
Figure 2

YY1lo NKT cells are not an immature or transient population. Thymuses were collected from C57BL/6J (WT) mice and analyzed by FACS with the indicated antibodies. (a,b) NKT cells (MHCII−, CD3+ CD1dtet+ CD24−) were stained for the transcription factors PLZF and YY1, as well as, the cell surface markers CD44 and NK1.1. Expression of CD44 and NK1.1 was compared between the YY1/PLZF subpopulations defined in (Fig. 1a). Representative FACs plots are shown in (a) and cumulative data concerning the distribution of NKT cells in different stages are plotted in (b). The NKT cell stages were defined as: Stage 1 (CD44− NK1.1−), Stage 2 (CD44+ NK1.1−), and Stage 3 (CD44+ NK1.1+). (c,d) Thymus NKT cells isolated from 2 week old, 10 week old, and 16 week old WT mice were stained for YY1 and PLZF. (c) Representative FACs plots depicting YY1 and PLZF expression are shown. (d) Cumulative data comparing the frequency of each YY1/PLZF defined NKT cell subpopulation between mice of different ages. FACS plots show typical results from indicated specimen and graphs show compiled data from 7 (b) or 6 (d) mice, examined in 3 or more independent experiments. The horizontal lines indicate the mean (±s.e.m.). ***P < 0.001 determined by One Way Anova (b,d).