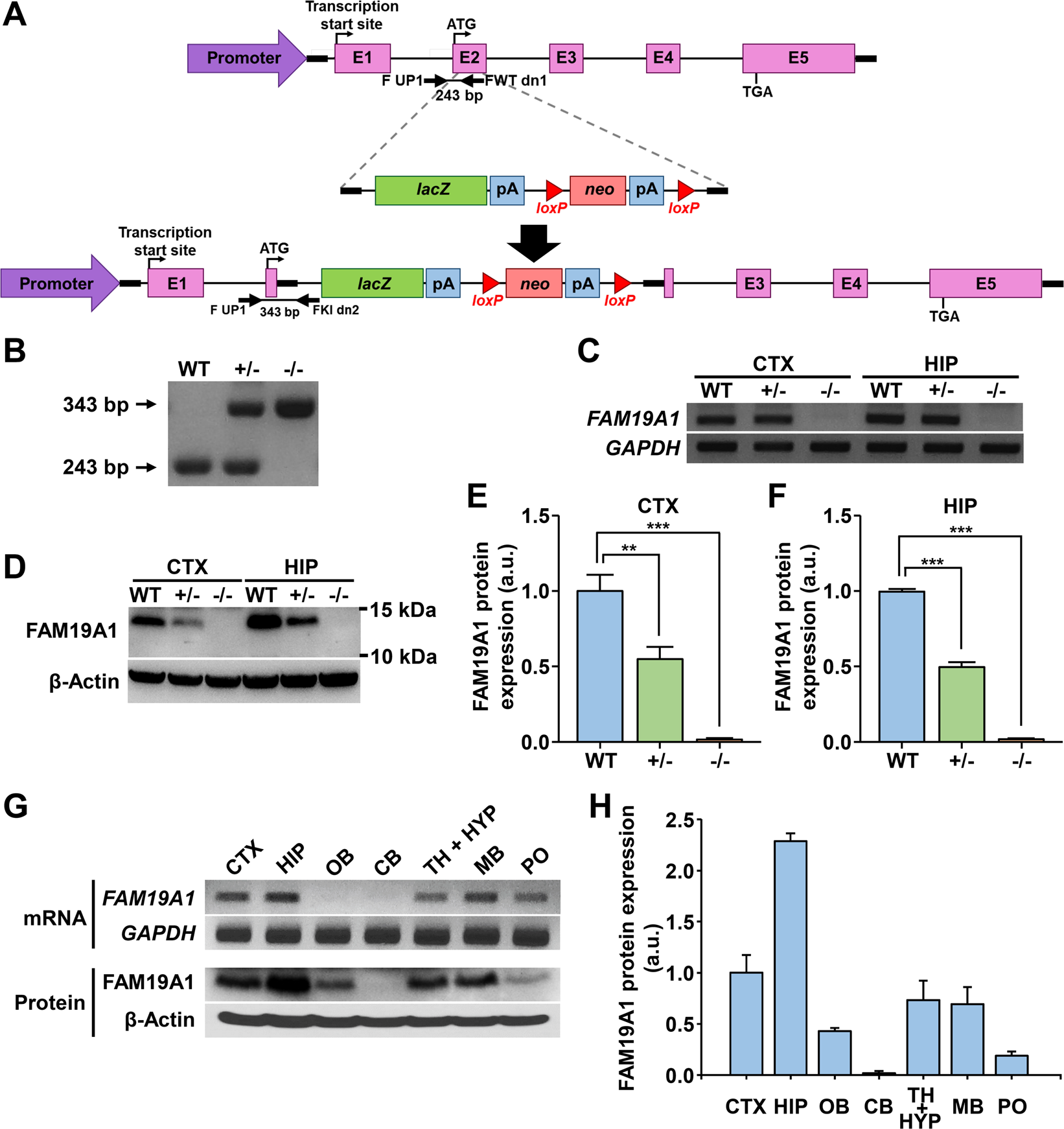
Figure 1

Gene construct and validation of FAM19A1 LacZ knock-in (KI) mice. (A) Schematic diagram of the FAM19A1 LacZ KI mouse gene construct. F UP1 is the forward primer and FWT dn1 and FKI dn2 are the reverse primers for the genotyping. (B) Genotypes of FAM19A1 LacZ KI mice were determined by genomic DNA PCR using primers targeting the inserted LacZ gene. (C) Detection of FAM19A1 mRNA in the mouse CTX and HIP tissues by RT-PCR using primers targeting exon 2 and exon 5 of FAM19A1. (D) Detection of endogenous FAM19A1 protein in the mouse CTX and HIP tissue lysates using FAM19A1 specific antibody. Exposure time during development with ECL solution; 30 min for FAM19A1 and 1 min for β-actin. (E,F) FAM19A1 protein expression level in +/− (n = 3) and −/− (n = 3) against WT (n = 3) from western blot analysis. (G) Detection of FAM19A1 mRNA and FAM19A1 protein in various WT mouse brain regions by RT-PCR and western blotting. Exposure time during development with ECL solution; 30 min for FAM19A1 and 1 min for β-actin. (H) FAM19A1 protein expression level in various brain regions relative to CTX of WT mice (n = 3). E1, exon 1; E2, exon 2; E3, exon 3; E4, exon 4; E5, exon 5; lacZ, lacZ gene; neo, amino 3′-glycosyl phosphotransferase gene; pA, poly-A tail; WT, wild type mouse; +/−, heterozygous FAM19A1 LacZ KI; −/−, homozygous FAM19A1 LacZ KI; CTX, cortex; HIP, hippocampus; OB, olfactory bulb; CB, cerebellum; TH, thalamus; HYP, hypothalamus; MB, midbrain; PO, pons; a.u., arbitrary unit. Data are presented as means ± standard errors of the means (SEM). **p < 0.01, ***p < 0.001 versus WT by one-way analysis of variance (ANOVA) with Bonferroni post hoc tests. Full-length gels and blots are presented in Supplementary Fig. S1 for panels B, C and D and S3 for panel G.