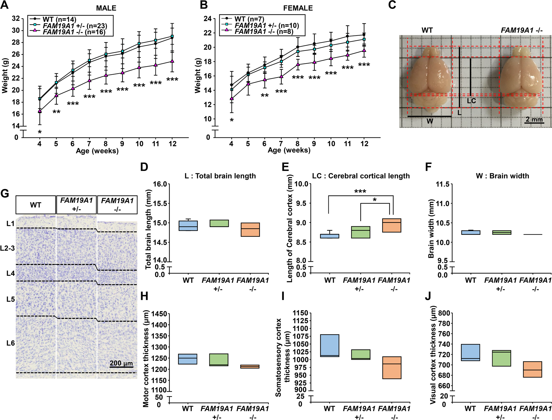
Figure 4

Differences in body weight and gross brain size between adult WT and FAM19A1 LacZ knock-in (KI) mice. (A) Changes in body weight with age in male FAM19A1 LacZ KI mice; F(2, 450) = 189.5, p < 0.0001 across genotypes. (B) Changes in body weight with age in female FAM19A1 LacZ KI mice; F(2, 198) = 71.07, p < 0.0001 across genotypes. (C) Whole-mount view of the WT and FAM19A1 (−/−) adult mouse brains. (D–F) Total brain length, cerebral cortical length and brain width, respectively, of WT (n = 9), FAM19A1 +/− (n = 8) and FAM19A1 −/− (n = 8) adult mouse brains. For panel E, F(2, 22) = 10.04, p = 0.0008. (G) Motor cortical layers in the Nissl-stained brain tissues of WT and FAM19A1 LacZ KI mice. (H–J) Cortical thickness of the motor (F(2, 11)= 2.363, p = 0.1401), somatosensory (F(2, 11) = 3.652, p = 0.0608) and visual cortex (F(2, 11) = 3.911, p = 0.0521), respectively, of WT (n = 5), FAM19A1 +/− (n = 5) and FAM19A1 −/− (n = 4) adult mice. Scale bars represent 2 mm in panel C and 200 μm in panel G. Data are presented as means ± standard errors of the means (SEM). *p < 0.05, **p < 0.01, ***p < 0.001 versus WT or FAM19A1 +/− by one-way or two-way analysis of variance (ANOVA) with Bonferroni post hoc tests.