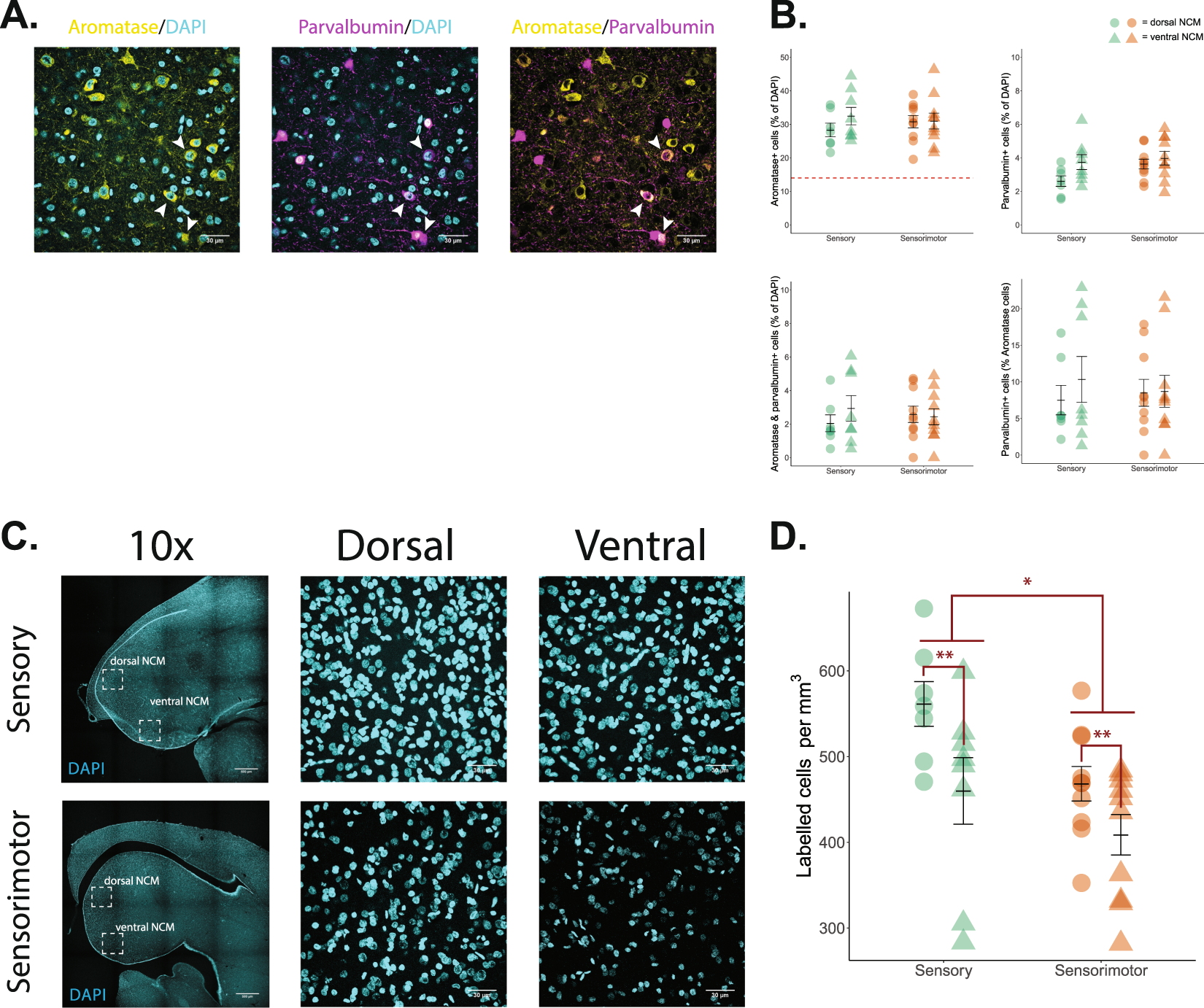
Figure 1

Changes in neuronal density and aromatase and parvalbumin expression in NCM across development. (A) Aromatase, parvalbumin, aromatase parvalbumin co-expression, respectively, from an exemplar sensory-aged male bird (26 dph; right hemisphere; ventral NCM). Pseudo-colored: yellow, aromatase; cyan, DAPI; magenta, parvalbumin. Each image from a single slice of a z-stack taken at 60x magnification. Scale bar = 30 µm. White arrowheads indicate aromatase and parvalbumin co-expression. (B) Expression of aromatase, parvalbumin, and aromatase/parvalbumin co-expression, respectively, relative to the number of DAPI-positive nuclei (%), and parvalbumin co-expression relative to total aromatase expression (%). Overall, there are no significant differences in expression by age or NCM subregion. Circles = dorsal NCM; triangles = ventral NCM; green = sensory-aged birds; orange = sensorimotor-aged birds. (C) Total cell counts (DAPI-positive nuclei) across development; top row: sensory-aged bird (25 dph; right NCM); bottom row: sensorimotor-aged bird (71 dph; right NCM). 10x images taken from a 4 × 4 stitched image. Dorsal and ventral NCM images taken from a z-project max intensity 60x image. Note, only 60x images were quantified. (D), Cell density (total cell counts; DAPI-positive nuclei) by region and age. Dorsal NCM shows higher cell density than ventral NCM. Similarly, sensory-aged birds have higher overall cell density across subregions compared to sensorimotor-aged subjects. *p < 0.05; **p < 0.001.