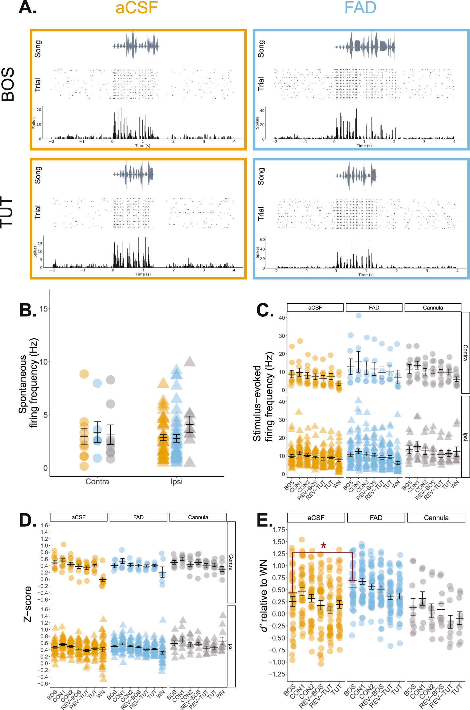
Figure 6

Single-unit recordings in NCM reveal modest differences in auditory responses in adulthood. (A) Representative NCM single-unit recordings from an aCSF and FAD in response to presentations of birds’ own song (BOS) and tutor song. Each recording includes a song spectrogram (Top), and raster plot (Middle) with corresponding peri-stimulus time histogram in 10 ms bins (Bottom) across a 6 second period. The same unit is presented for each treatment across the two stimuli. (B) Spontaneous firing rates were unaffected by developmental microdialysis treatment. Orange = aCSF; blue = FAD; grey = cannula; circle = contralateral hemisphere (relative to microdialysis site); triangle = ipsilateral hemisphere (relative to microdialysis site). (C) Stimulus-evoked firing rates were significantly lower for WN and overall higher for CON1. A recording hemisphere × treatment interaction was significant; however, post hoc analyses limited to CON1 found no statistical differences for either treatment. (D) Analysis of normalized auditory response (z-score) yielded a significant stimulus × recording hemisphere effect: contralateral NCM responded less to WN compared to all other stimuli, whereas forward conspecific stimuli elicited higher responses in the ipsilateral NCM, irrespective of treatment. (E) Ipsilateral d’ values relative to WN. BOS selectivity was higher in FAD songbirds in the ipsilateral hemisphere. BOS = birds’ own song; CON1; CON2 = conspecific song; REV-BOS = reverse bird’s own song; REV-TUT = reverse tutor song; TUT = tutor song. *p < 0.05.