Figure 2
From: Development of a two-stage limb ischemia model to better simulate human peripheral artery disease

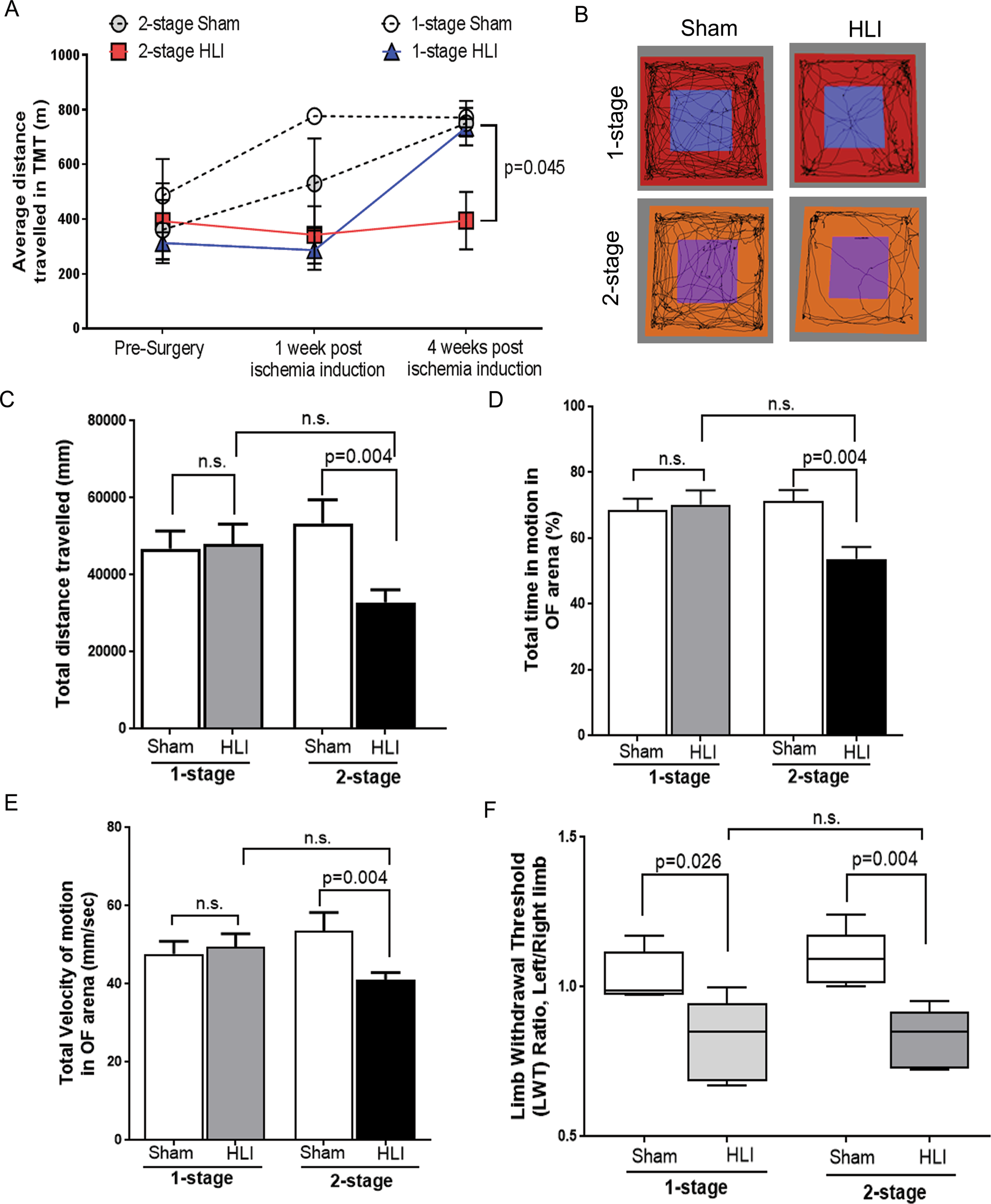
The 2-stage HLI model showed reduced ambulatory ability compared to controls. (A) Treadmill test (TMT) performance was reduced in the 2-stage Hind limb ischemia (HLI) model compared to the 1-stage HLI model as well as the sham controls. The 2-stage HLI group had a shorter total distance travelled 1 week after ischemia induction and by the end of the experiment period compared to sham controls. The 2-stage HLI model showed a significant reduction in total distance travelled on the treadmill compared to the 1-stage HLI group at 4 weeks. Data represented as mean ± SME, and analysed by repeated measures two-way ANOVA. (B) The 2-stage HLI model showed reduced voluntary activity in the Open field (OF) test. The image shows the tracking image generated by the motion tracking software. (C) The total distance travelled by mice subjected to 2-stage HLI on day 28 after ischemia induction were significantly less than their sham controls. (D) The 2-stage HLI group showed significantly lower total time in motion and (E), velocity of movement in the OF arena compared to their sham controls. (F) HLI led to impaired mechanical allodynia. The pressure sensitivities of the various experimental groups were assessed using the pain application measurement device (PAM). Assessment of mechanical allodynia by PAM showed that both the 1-stage HLI and the 2-stage HLI models had significantly increased sensitivity to pressure compared their sham controls at the end of the study period. P value significance set at ≤0.05.