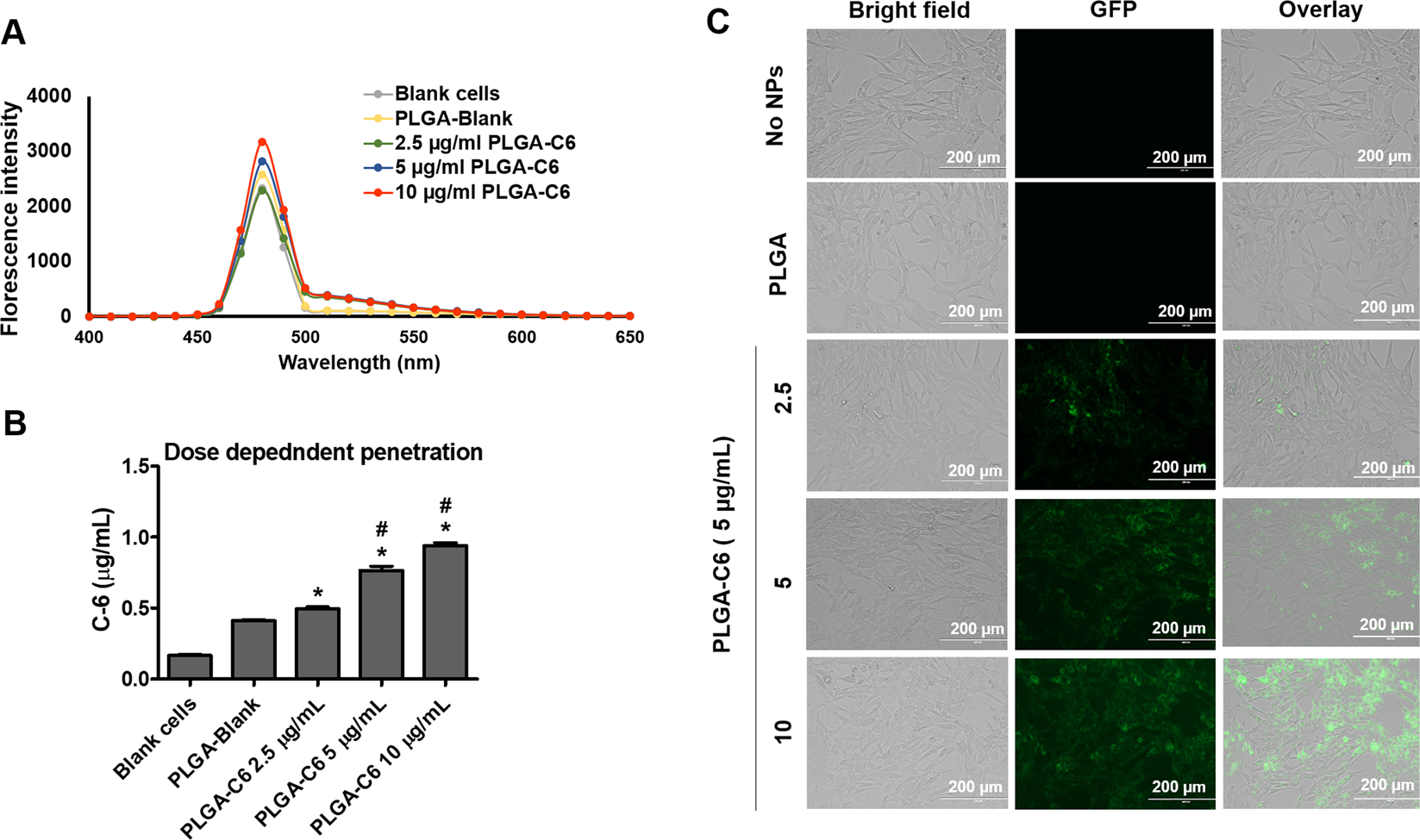
Figure 7

Dose dependent penetration of PLGA NPs across the BBB in vitro. (A) Quantitative penetration of PLGA-C6 after 24 hours exposure of PLGA-C6 to the top insert. The florescence intensities of the media from bottom chambers was determined by SpectraMax M2e UV spectrometer. Fluorescence was studied by exciting at 488 nm and emission between 400–650 nm. (B) C6 concentration in the media was calculated using a C6 calibration curve with the matrix of media. C6 concentration of 1 µg/mL represents 302101 mean florescence intensity (area under the curve). (C) Bright field, fluorescent, and overlay images of astrocytes from bottom chambers after 24 hours exposure of PLGA-C6 to the top insert. PLGA-C6 was taken up dose-dependently by the astrocytes in bottom chambers after crossing the BBB. The green florescence was visualized using an EVOS® FL Imaging System. Scale bar = 200 µm. Mean ± SEM values were graphed from 3 measurements. *Indicate p < 0.05 compared with PLGA-Blank, #Indicate p < 0.05 compared with the previous concentration.