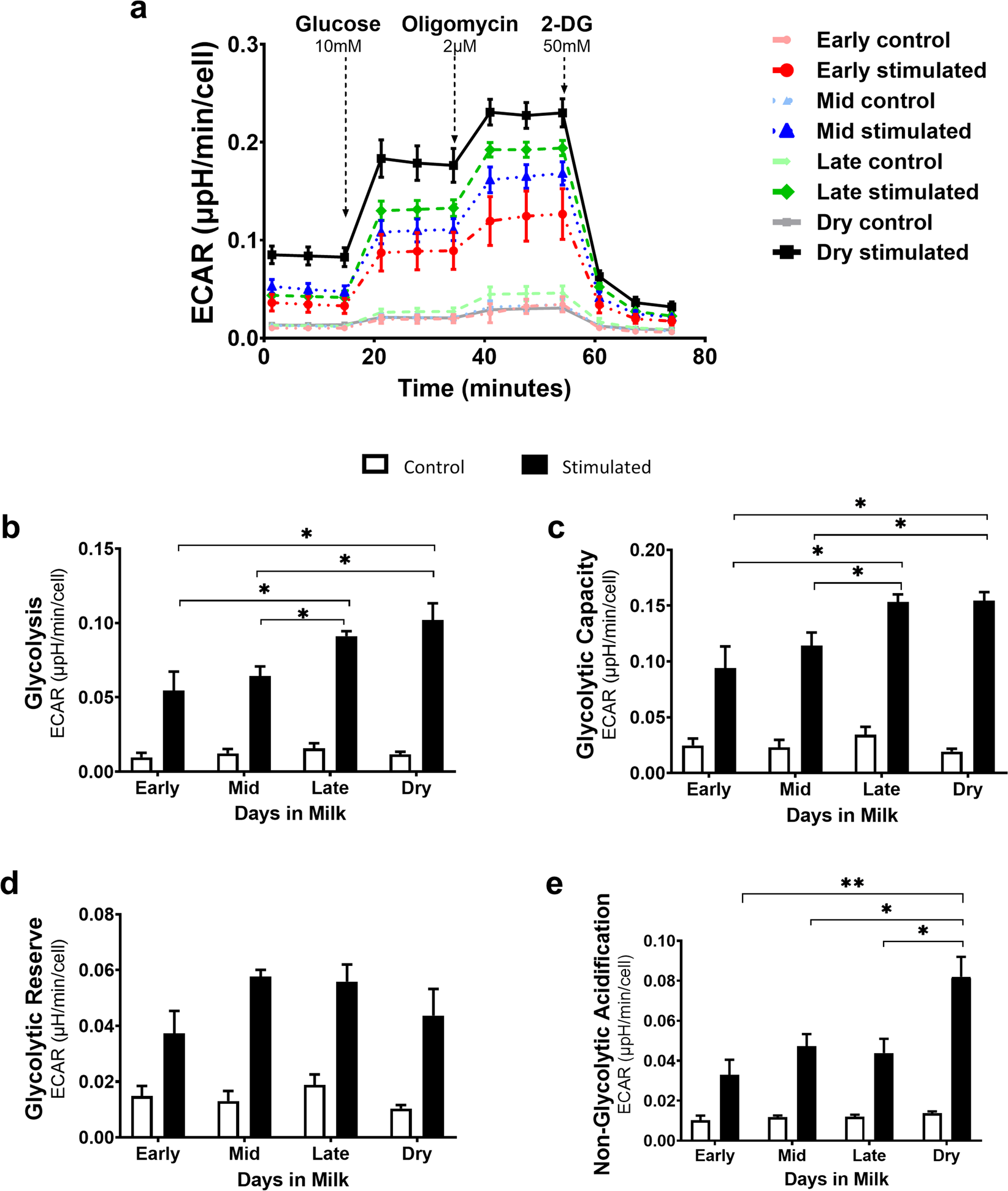
Figure 5
From: Lactation stage impacts the glycolytic function of bovine CD4+ T cells during ex vivo activation

Metabolic shift towards aerobic glycolysis occurs in activated bovine CD4+ T cells. The glycolytic function was assessed using the XF Glycolysis Stress Test kit on bovine CD4+ T cells isolated from peripheral blood. Cells were activated ex vivo for 24 hours with plate-bound CD3 (5 μg/ml) and soluble CD28 (1 μg/ml) mAb. Stimulated cells are represented by darker lines/black bars. Control, unstimulated cells are represented by lighter lines/white bar and were cultured for 24 h. Extracellular acidification rate (ECAR) was recorded in real-time showing glycolytic function in a kinetic graph. (a) Cells were starved of glucose for 1 hour, the first injection of 10 mM glucose measures (b) the rate of glycolysis. Other parameters measured include (c) glycolytic capacity, (d) glycolytic reserve and (e) non-glycolytic acidification. Data presented are mean ± SEM. Glycolytic stress test was analyzed by Kruskal-Willis and Dunn test for multiple comparisons, post-hoc. Adjusted p-values were reported using Benjamini-Hochberg multiple comparison correction and false discover rate (FDR). *p < 0.05. Note: Oligomycin stimulates maximum ECAR by inhibiting ATP synthase. 2-deoxyglucose (2-DG) inhibits glycolysis and provides baseline ECAR.