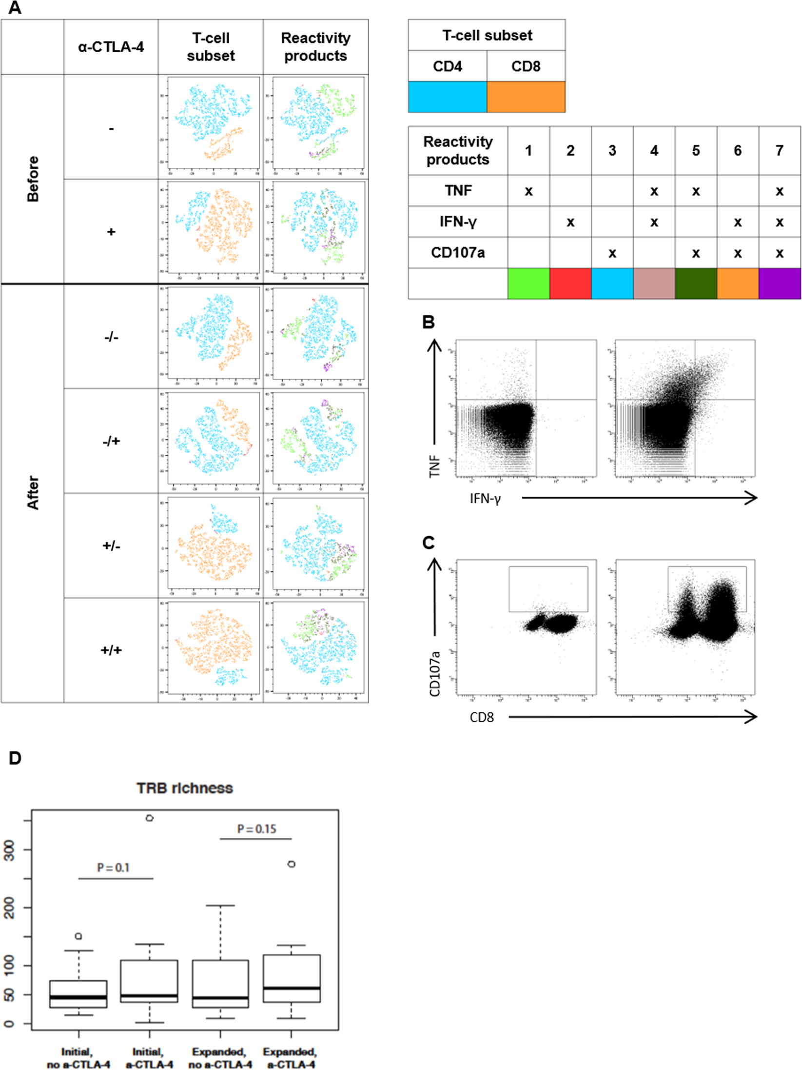
Figure 6

Reactivity products and TRB richness of ovarian cancer TILs with anti-CTLA-4. The tumor reactivity of the initial and expanded TILs was evaluated by measuring the secretion of TNF and IFN-γ or the expression of CD107a upon stimulation with autologous tumor cell lines treated with low-dose IFN-γ (100 IU/ml). Initial TIL cultures were established using high-dose IL-2 or supplemented with anti-CTLA-4. Subsequently, both TIL cultures were expanded in a rapid expansion under two different conditions, supplemented with anti-CTLA-4 antibody or not supplemented. (A) tSNE plots showing the distribution of reactivity products of TILs in initial (before) and expanded TIL cultures (after). The + and - indicate if anti-CTLA-4 antibody was added to the cultures; for the expanded TIL cultures, before the slash indicates supplementation during the initial TIL culture and after the slash indicates supplementation during the rapid expansion. (B) FACS plots showing cytokine production from TILs alone (negative control) and TILs stimulated with an autologous tumor cell line treated with low –dose IFN-γ from a representative patient. (C) FACS plots showing CD107a mobilization of TILs alone (negative control) and TILs stimulated with an autologous tumor cell line treated with low-dose IFN-γ. (D) TRB richness in the initial and expanded cultures with and without anti-CTLA-4 antibody, as derived by TCR repertoire analysis.