Figure 1

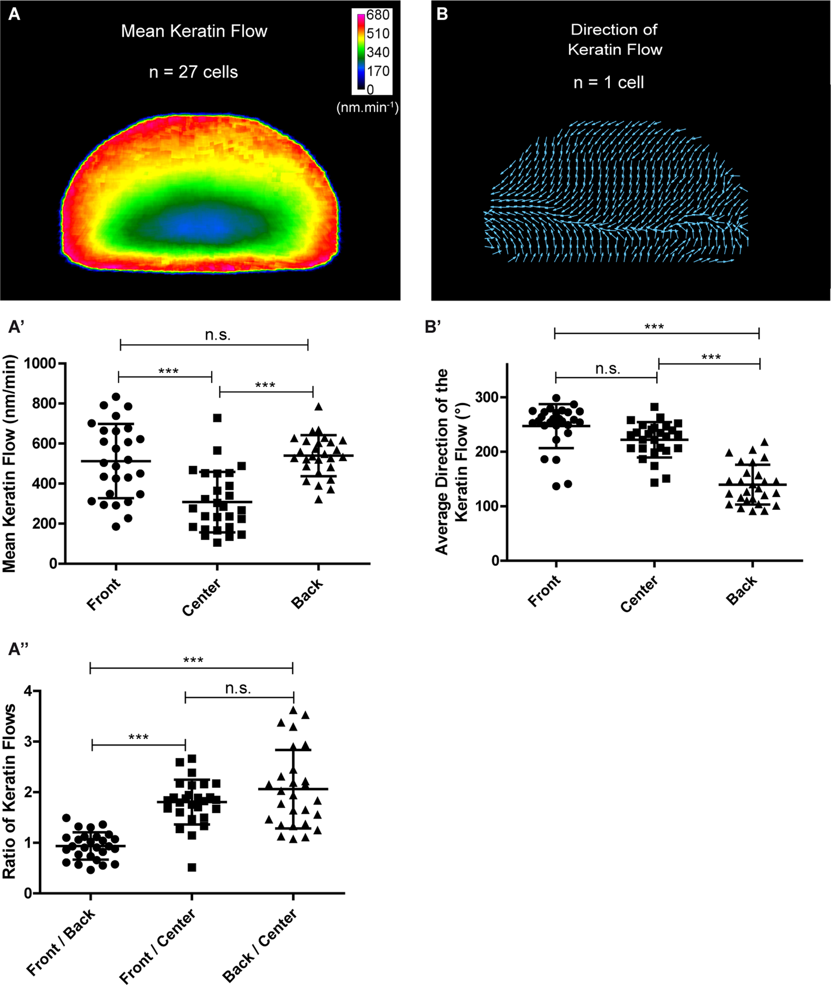
The keratin flow in migrating nHEKs has a well-defined spatial distribution. Data were extracted from live-cell confocal fluorescence images (objective 63 x) of 27 transiently transfected nHEK K5-YFP cells migrating on fibronectin-coated glass (30 min recording, 1 image.min−1; see also Supplementary Fig. S4). (A-A”) The mean speed of the keratin flow is depicted as a heat map (A) and as column scatter plots of the cell front, center and back (A’). The ratios of the mean speeds of keratin flow determined in different parts of the cells are shown in (A”). The heatmaps were obtained after shape normalization. Highest flow is found at the periphery of the cell, while lowest flow was found close to the nucleus. For (A’,A”), ANOVA was used for statistical analysis (P < 0.0001) followed by Tukey’s test between all pairs of columns. (B-B’) Vector map of a single cell recording and column scatter plots representing the direction of keratin flow. 90° is defined as the direction of migration. Kruskal-Wallis test was used for statistical analysis (P < 0.0001) followed by Dunn’s multiple comparison test between all pairs of columns. The flow is retrograde in the front and center, and in the direction of migration at the back end. n.s., not significant. The figure is modified from57.