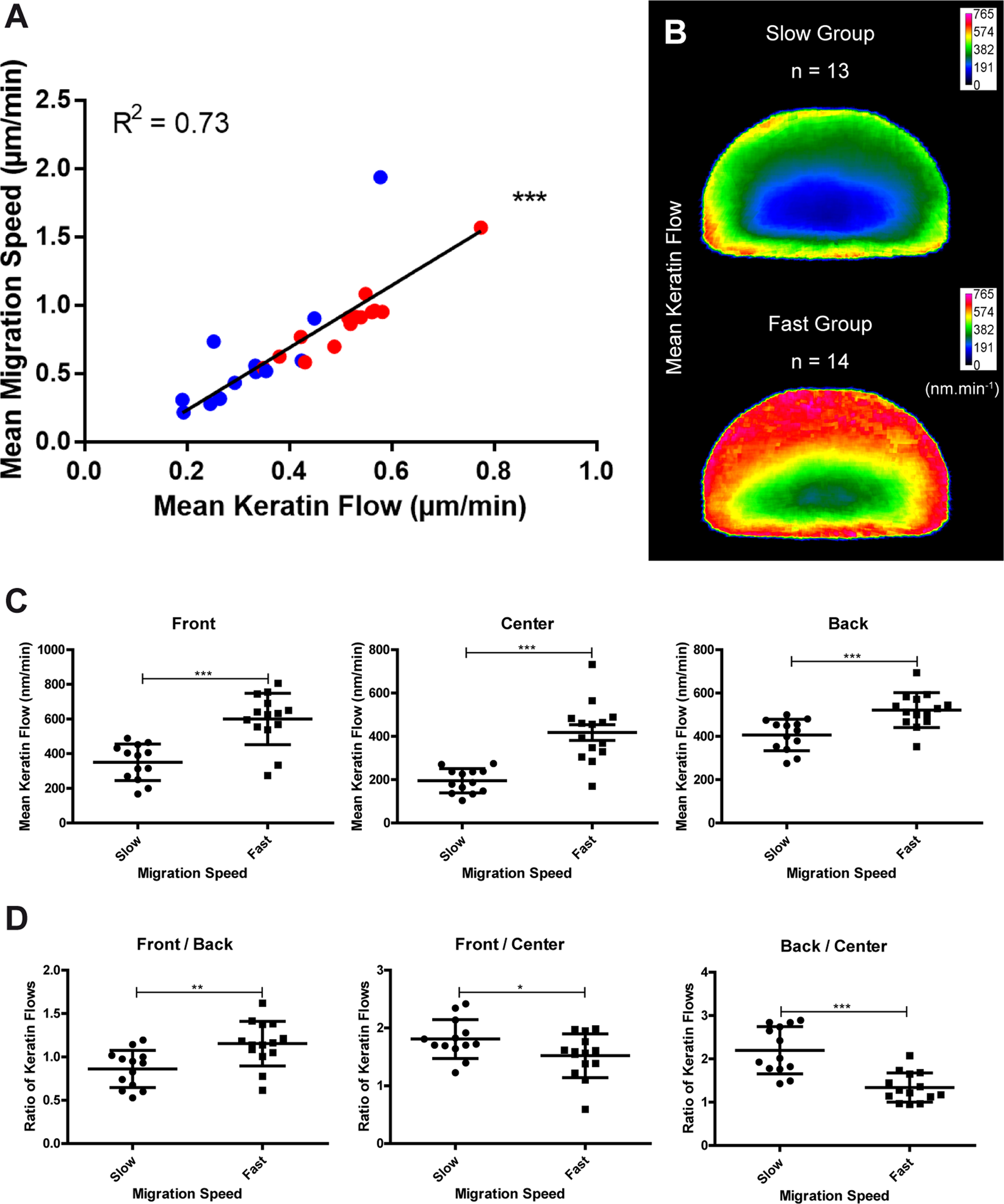
Figure 2

Higher migration speed correlates with increased keratin flow. Data were extracted from live-cell confocal fluorescence images (same as those used for Fig. 1) of nHEKs transiently transfected with K5-YFP. (A) Graph of the mean migration speed in relation to the mean keratin flow. Each dot represents one cell (n = 27). Higher keratin flow correlates with higher migration speed and the increase appears linear. Statistical analysis was performed using Spearman correlation (P < 0.0001, R² = 0.73). Red and blue denotes migrating cells with high and low directionality, respectively. (B–D) The cells were grouped as slow (n = 13) comprising cells with a migration speed < 0.65 µm.min−1 and fast (n = 14) comprising cells with a migration speed > 0.65 µm.min−1. (B) Heat maps of the mean normalized keratin flow in the slow (top) and fast (bottom) group after shape normalization. (C) Column scatter plots of the mean keratin flow in the cell front, center and the back of both groups. (D) Column scatter plots of the ratios between the mean keratin flow in different areas of fast and slow moving nHEKs. Note that the two groups have significantly different mean migration speeds. There is an overall increase in the keratin flow between both groups. The strongest increase is found in the cell center, the lowest in the back of the cell. Statistical analysis was performed using unpaired Student t-test (P < 0.0001 in D (with Welch correction in center area); P = 0.0037 in D (front/back); P = 0.0457 in D (front/center); P < 0.0001 in D (back/center)). The figure is modified from57.