Figure 2
From: DJ-1 is indispensable for the S-nitrosylation of Parkin, which maintains function of mitochondria

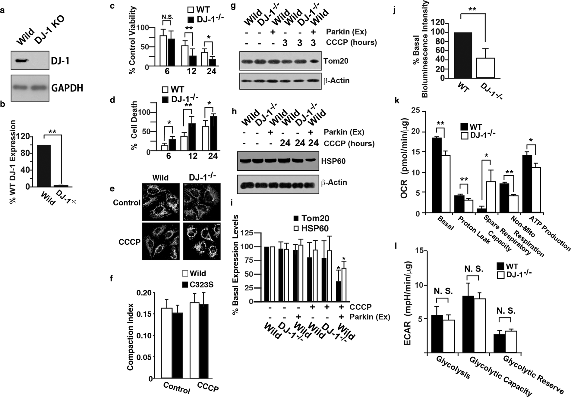
Deletion of DJ-1 suppresses mitochondrial function and cell viability via the depolarization of the mitochondrial membrane potential. (a) Lysates prepared from SH-SY5Y cells (WT) and DJ-1−/− cells were immunoblotted with anti-DJ-1 (a, upper panel) and anti-GAPDH (a, lower panel) antibodies. (b) The level of DJ-1, as measured by scanning densitometry, is expressed as the percentage of that in SH-SY5Y cells (WT) normalized with respect to GAPDH. The data are shown as the means ± standard errors (SEs) (n = 3); **p < 0.01 versus SH-SY5Y cells. Cell viability (c) and cell death (d) were evaluated using trypan blue dye and by measuring LDH release, respectively. Cell viability and cell death are expressed as percentages of the control values. The data are shown as the means ± SEs (n = 6); *p < 0.05 and **p < 0.01 versus SH-SY5Y cells (WT); N.S. indicates no significant difference; ANOVA with Tukey’s honest significant difference (HSD) test. Wild-type SH-SY5Y (WT) and DJ-1−/− cells were incubated with or without CCCP (10 µM) for 1 h and were then immunostained with an anti-Tom20 antibody (e). The compaction index was calculated from images of cells stained with an anti-Tom20 antibody, as described in the Materials and Methods section (f). Lysates prepared from SH-SY5Y cells (WT) and DJ-1−/− cells treated with CCCP (10 µM) for different time periods as indicated were immunoblotted with anti-Tom20 (g), anti-HSP60 (h) and anti-β-actin (lower panels) antibodies. Parkin (Ex) indicates samples from SH-SY5Y cells transfected with the FLAG-tagged wild-type Parkin plasmid. (i) The levels of Tom20 (g) and HSP60 (h), as measured by scanning densitometry, are expressed as percentages of the levels in CCCP-untreated samples normalized with respect to β-actin (lower panels). The data are shown as the means ± SEs (n = 4); *p < 0.05 versus CCCP-untreated samples. (j) Evaluation of ATP in wild-type (WT) and DJ-1−/− cells by a luciferase assay. The data are shown as the means ± SEs (n = 8); **p < 0.01 versus wild-type cell samples. (k,l) Measurement of the cellular oxygen consumption rate (OCR, k) and extracellular acidification rate (ECAR, l) in wild-type (WT) and DJ-1−/− cells using the XFp extracellular flux analyzer, as described in the Materials and Methods section. The data are shown as the means ± standard deviations (n = 3); **p < 0.01, *p < 0.05 versus WT cells; N.S. indicates no significant difference; Student’s t-test. The data were normalized to the amount of total protein. Full scans of the blots in a, g and h are available in Supplemental Fig. S8.