Figure 3
From: Adaptations of Interferon Regulatory Factor 3 with Transition from Terrestrial to Aquatic Life

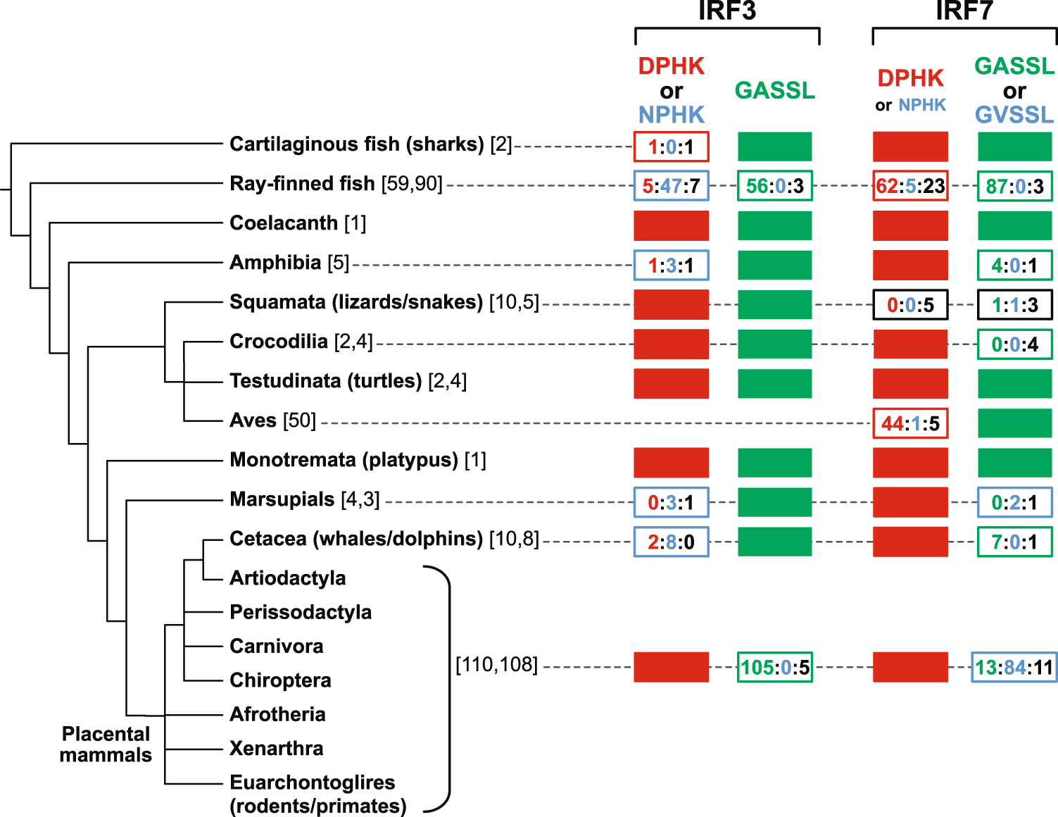
Summary of the distribution of IRF3 and 7 motifs in vertebrates. The evolutionary relationships among vertebrates are a composite of multiple studies66. The numbers in square brackets after each vertebrate group name show the number of IRF3 proteins examined followed by the one for IRF7 (when the number is different). When the motif sequence for a given vertebrate group is completely conserved with DPHK or GASSL, it is shown with a red or green closed box, respectively. When the motif sequence varies, the numbers of occurrences are shown in each box as follows: for the motif A, DPHK in red, NPHK in blue, and any other sequences in black; for the motif B, GASSL in green, GVSSL in blue, and any other sequences in black. See Supplementary Tables S2–S5 for the protein sequences used.