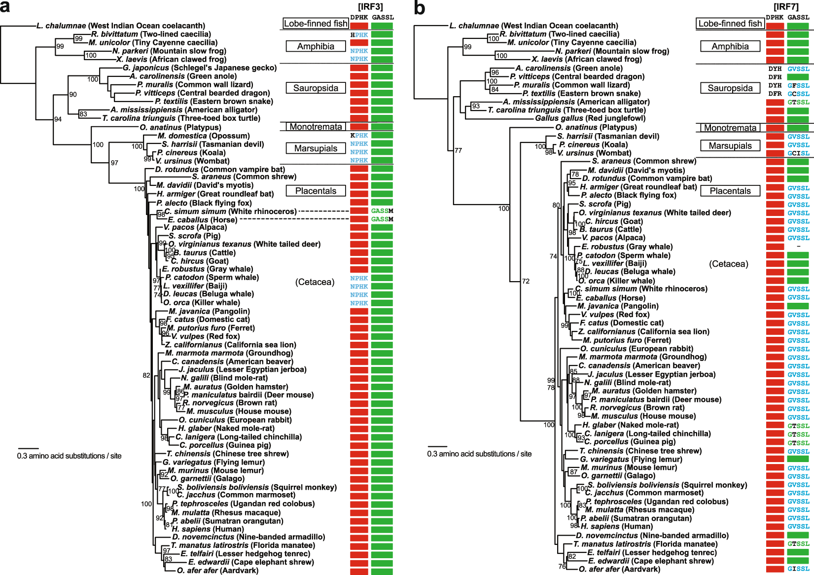
Figure 4
From: Adaptations of Interferon Regulatory Factor 3 with Transition from Terrestrial to Aquatic Life

Distribution of IRF3 and 7 motifs in amphibians, reptiles, and mammals. The maximum-likelihood phylogenies of IRF3 (a) and IRF7 (b) proteins are shown with the bootstrap supporting values (%) at the nodes where the supporting values are equal to or higher than 70. The coelacanth (Latimeria chalumnae) sequences are used as the outgroups. When the motif sequence for a species is DPHK or GASSL, it is shown with a red or green closed box, respectively. When the motif sequence is NPHK (for motif A) or GVSSL (for motif B), it is shown with blue fonts. Any other amino acid changes in the motif sequences are shown in black fonts. See Supplementary Tables S2 and S3 for the protein sequences used. The visualization of the phylogenies was performed using FigTree v1.4.4 (http://tree.bio.ed.ac.uk/software/figtree/).