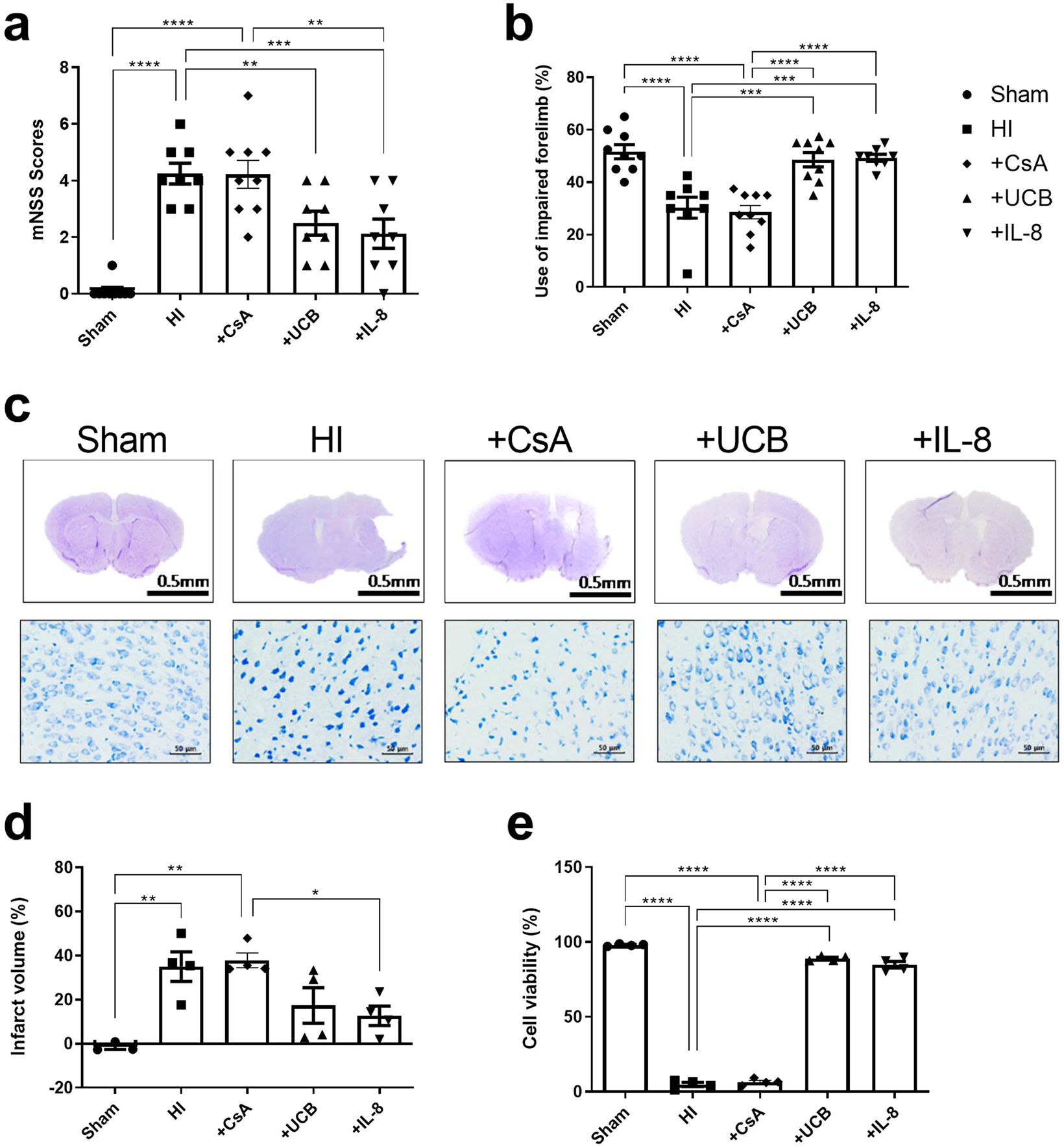
Figure 7

Behavioural improvement after hUCBC or IL-8 injection parallels the attenuation of brain damage. HI mice treated with hUCBCs or IL-8 showed significant improvement of the mNSS and cylinder tests at P42 in multiple comparisons with the sham, HI, and CsA-only groups. (a,b) The graphs depict mNSS scores and the percentage of impaired forelimb use in each group. Multiple comparisons of each group revealed no difference between the HI and CsA groups or among the sham, hUCBC and IL-8 groups. Data are shown as the mean ± SEM (each n ≥ 8). (c) Cresyl violet-stained brain coronal sections (above) were used for cell viability assessment of the affected brain cortex (below). (d–e) Each graph depicts the immunohistochemistry analysis of the infarct volume and viable cell counts. The reduction in infarct volume in the affected hemisphere was estimated in comparison to that in the contralateral side. Data are shown as the mean ± SEM (each n ≥ 3). Asterisks (*) indicate significant differences (*p < 0.05, **p < 0.01, ***p < 0.001, ****p < 0.0001, one-way ANOVA) according to Tukey’s multiple comparisons between groups. mNSS, modified neurological severity score; HI, hypoxic-ischaemic brain injury; hUCBCs, human umbilical cord blood mononuclear cells; +CsA, HI mice subjected to cyclosporine-only treatment; +UCB, HI mice subjected to hUCBC treatment; +IL-8, HI mice subjected to IL-8 treatment.