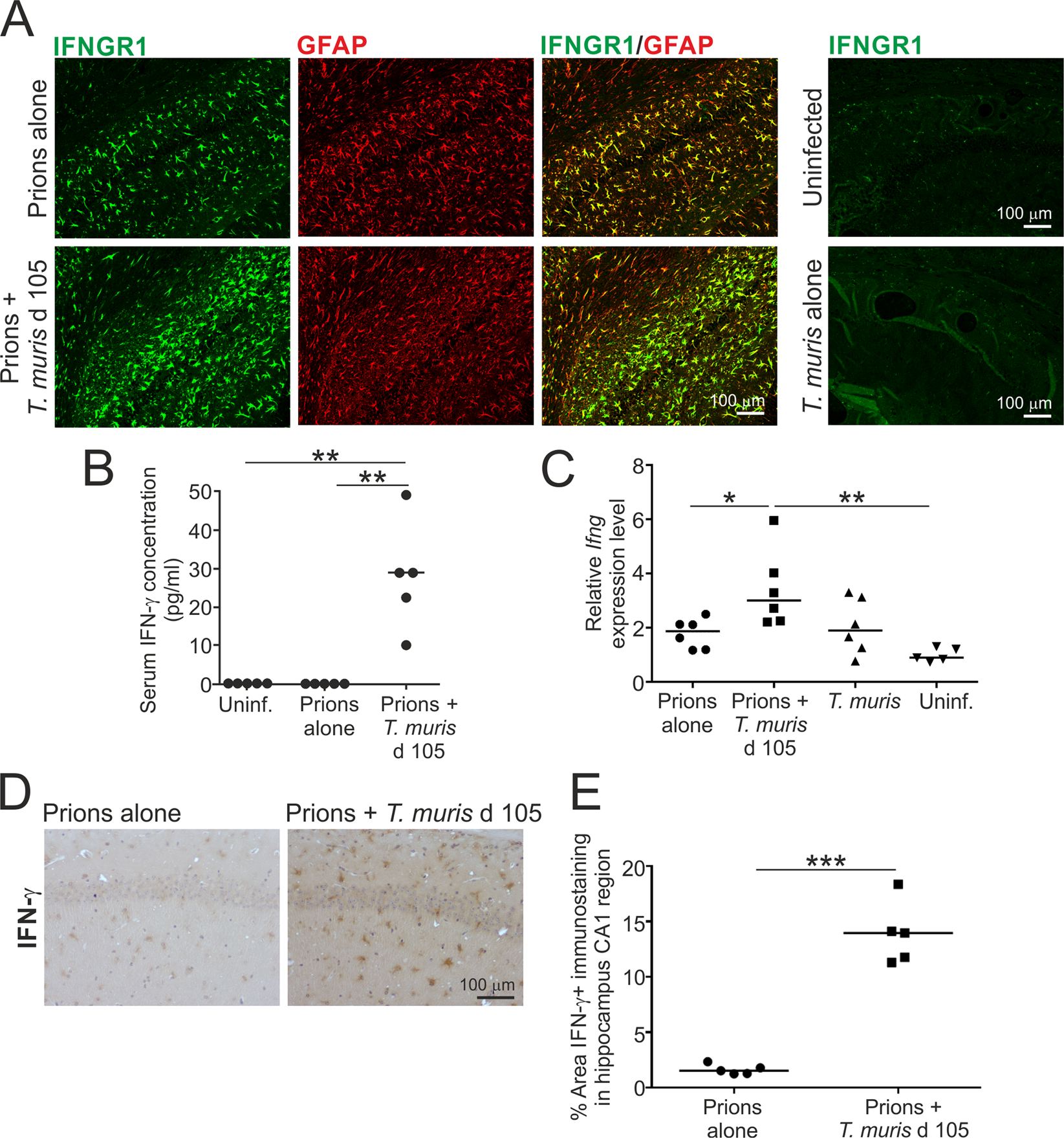
Figure 7

Astrocytes express high levels of IFN-γ receptor 1 (IFNGR1) in the brain during the pre-clinical phase of prion disease. Mice were first injected with ME7 scrapie prions directly into the CNS by IC injection and 105 d later they were orally co-infected with a low dose of T. muris infective eggs (~20/mouse). Age matched uninfected mice, and mice infected with prions alone or T. muris alone were used as controls. Brains were collected during the pre-clinical phase of disease at 140 d after prion infection. (A) Immunofluorescence microscopy shows that IFNGR1 (green) was highly expressed in association with GFAP+ astrocytes (red) in the brains of mice infected with prions alone, or mice co-infected with T. muris at 105 d after prion infection. (B) Detection of IFN-γ in the serum of mice co-infected with prions and T. muris. Each point represents data from an individual mouse. **P < 0.01; Student’s t-test, n = 5 mice/group; horizontal bar, median. (C) RT–qPCR analysis revealed a significant increase in Ifng expression in the brains of mice co-infected with T. muris at 105 d after prion infection. Each point represents data from an individual mouse. *P < 0.05; Student’s t-test, n = 5–6 mice/group; horizontal bar, median. (D) IHC suggested that IFN-γ was predominantly detected in association with astrocytes in the hippocampus of mice co-infected with T. muris at 105 d after prion infection. Haematoxylin was used as a nuclear counterstain (blue). (E) Comparison of the magnitude of the IFN-γ+ immunostaining in the CA1 region of the hippocampus of mice infected with prions alone or co-infected with T. muris at 105 d after prion infection. *P < 0.001, Student’s t-test, n = 5–6/group; horizontal bar, median.