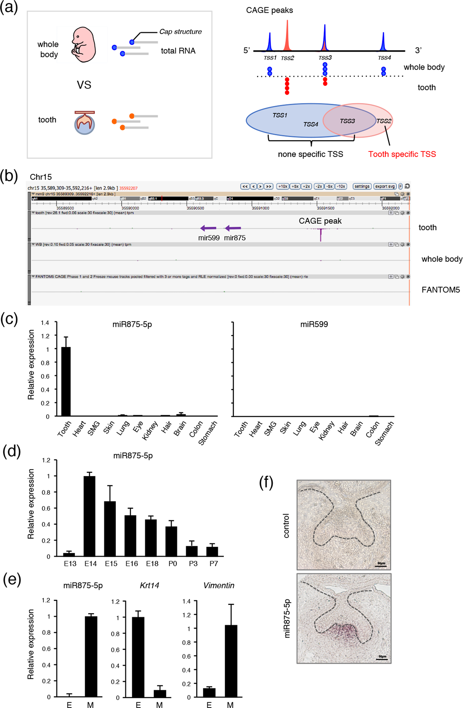
Figure 1

High level of miR875-5p expression in teeth. (a) The cap structures of total RNA obtained from E14 tooth and whole body specimens were subjected to CAGE analysis. Tooth-specific TSS was identified as TSS2 in comparison with whole embryos. (b) ZENBU results showed that the identified TSS potentially codes mir875 and mir599, which are highly expressed in teeth in comparison with the whole body. The entire FANTOM5 dataset showed no peak in the TSS region. (c) qRT-PCR analysis of miR875-5p and miR599 expressions in tooth, heart, submandibular gland, skin, lung, eye, kidney, hair, brain, colon, and stomach specimens from E14 embryos after normalization to Gapdh expression. (d) qRT-PCR analysis of miR7875-5p expression in teeth obtained from E13 to P7 after normalization to Gapdh expression. (e) qRT-PCR analysis of miR875-5p, Krt14, and Vim expressions in tooth epithelium and mesenchyme. (f) MiR875-5p localization in E14 first mandibular molar specimens detected by in situ hybridization. Error bars represent mean ± S.D. E, epithelium; M, mesenchyme.