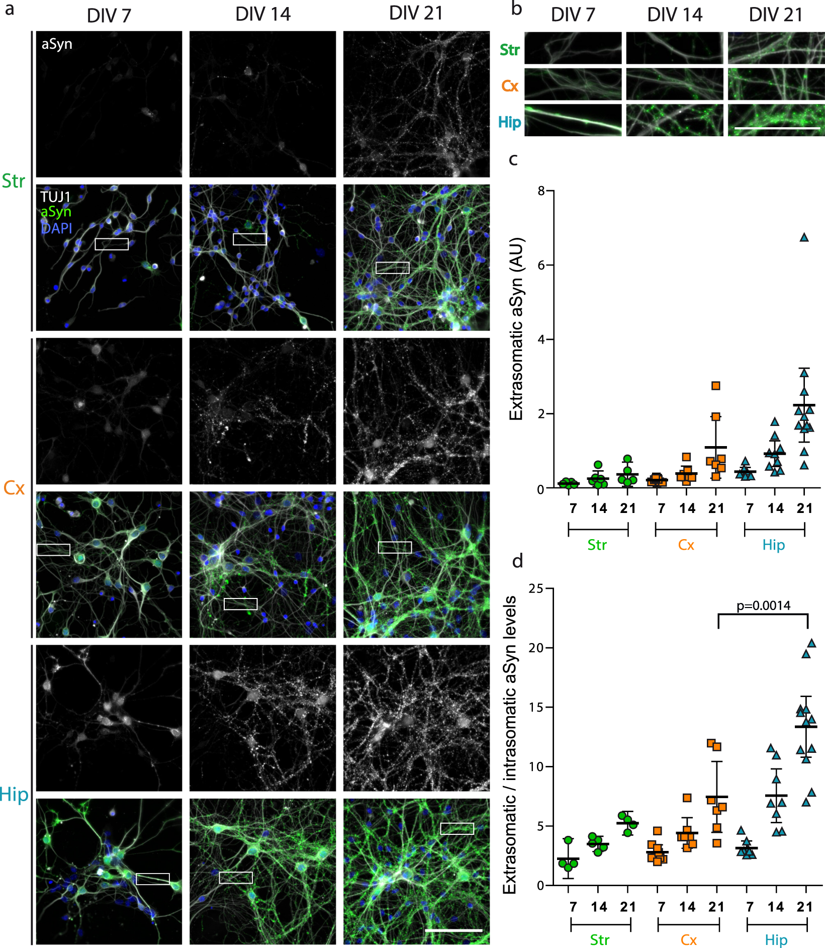
Figure 3

Relationship between aSyn expression and synaptic enrichment and pSyn accumulation in primary neurons. Primary neuronal cultures from different brain regions of WT embryos were fixed at DIV7, 14 or 21. (a) Cells were imaged with an epifluorescence microscope after staining for aSyn (green), TUJ1 (grey) and Hoechst (blue). Scale bar represents 100 µm. (b) Zoom on neuritic segments of images in (a). Scale bar represents 50 µm. (c) Quantification of the extra-somatic (synaptic) aSyn signal, normalized by the number of neuronal somas in the imaged field. 5 to 8 replicates from 2 to 3 individual experiments. Means +/− CI95 are shown. (d) Ratio of intra-somatic /extra-somatic (synaptic) aSyn. 4 to 12 individual replicates from 2 to 3 individual experiments. Means +/− CI95 are shown. Two-way ANOVA was performed, followed by Tukey’s multiple comparisons test. An adjusted p value is shown.