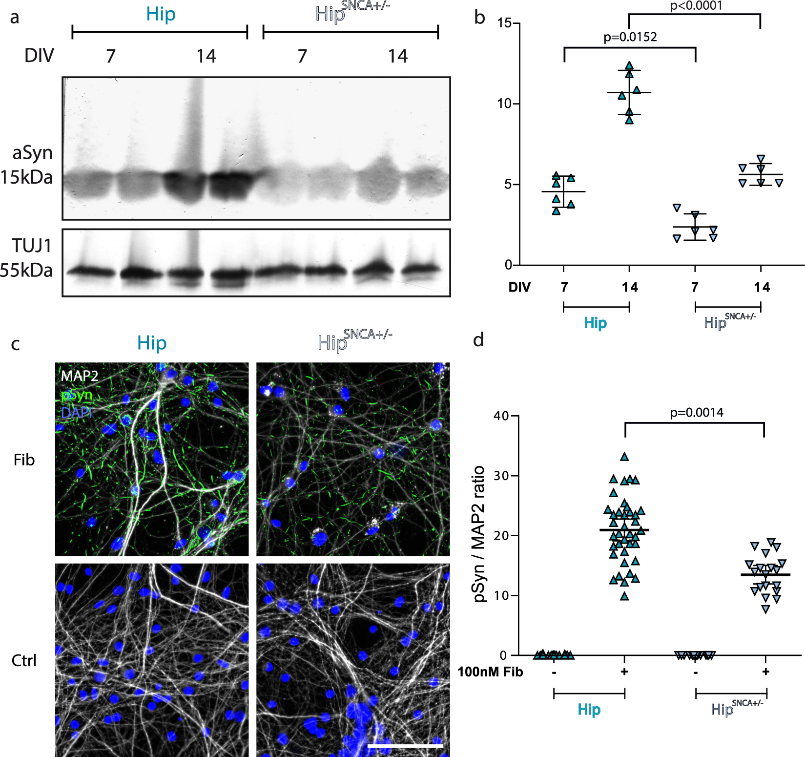
Figure 5

Decreased aSyn Fibrils seeding propensity upon reduction of endogenous aSyn expression levels. (a) Primary neuronal cultures from WT or SNCA +/− embryos were lysed at DIV7 or 14 and the amount of aSyn and TUJ1 quantified by Western blotting. A representative WB is shown. Full length gel is available in Supp. Fig. S11. (b) Quantification of aSyn signal normalized to TUJ1. Six individual replicates from 2 to 4 individual experiments. Means +/− CI95 are shown. Two-way ANOVA was performed, followed by Tukey’s multiple comparisons test. Adjusted p values are shown. (c) Cells were exposed to 100 nM aSyn Fibrils or vehicle at DIV7 and fixed at DIV21. Staining was performed for pSyn (green), MAP2 (grey) and Hoechst (blue). Scale bar represents 100 µm. (d) pSyn area/MAP2 area at fixed thresholds. 14 to 38 replicates from 3 to 4 individual experiments. Means +/− CI95 are shown. Two-way ANOVA was performed, followed by Tukey’s multiple comparisons test. Adjusted p values are shown.