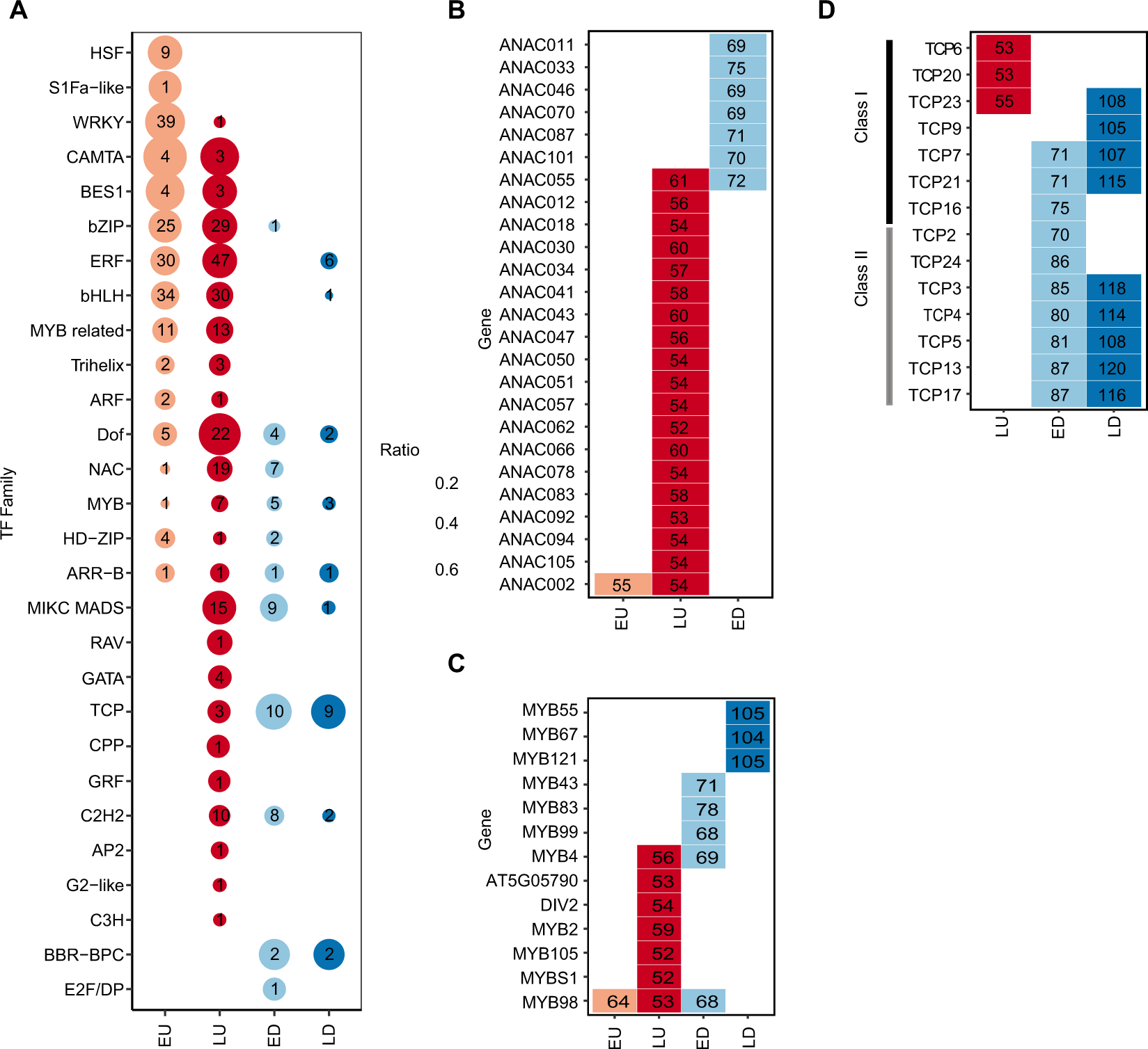
Figure 5

Enriched transcription factor binding sites in the four common abiotic stress regulons. Genes from the four stress regulons EARLY UP (EU), LATE UP (LU), EARLY DOWN (ED), and LATE DOWN (LD) were analyzed using TF2Network45. Significantly enriched transcription factor (TF) binding sites were summarized to the level of TF-families (A) (An extended list of all significantly enriched TFs can be found in Supplemental Fig. S4). Numbers within circles indicate the number of significant family members and the size of the circle indicates the proportion of the family that is significantly enriched. All members of the TF-families NAC and MYB that are significantly enriched in at least one of the four stress regulons are found in (B,C), while Class I and II members of the TCP family are indicated in (D). Numbers within rectangles indicate the number of target genes enriched for the respective TF.