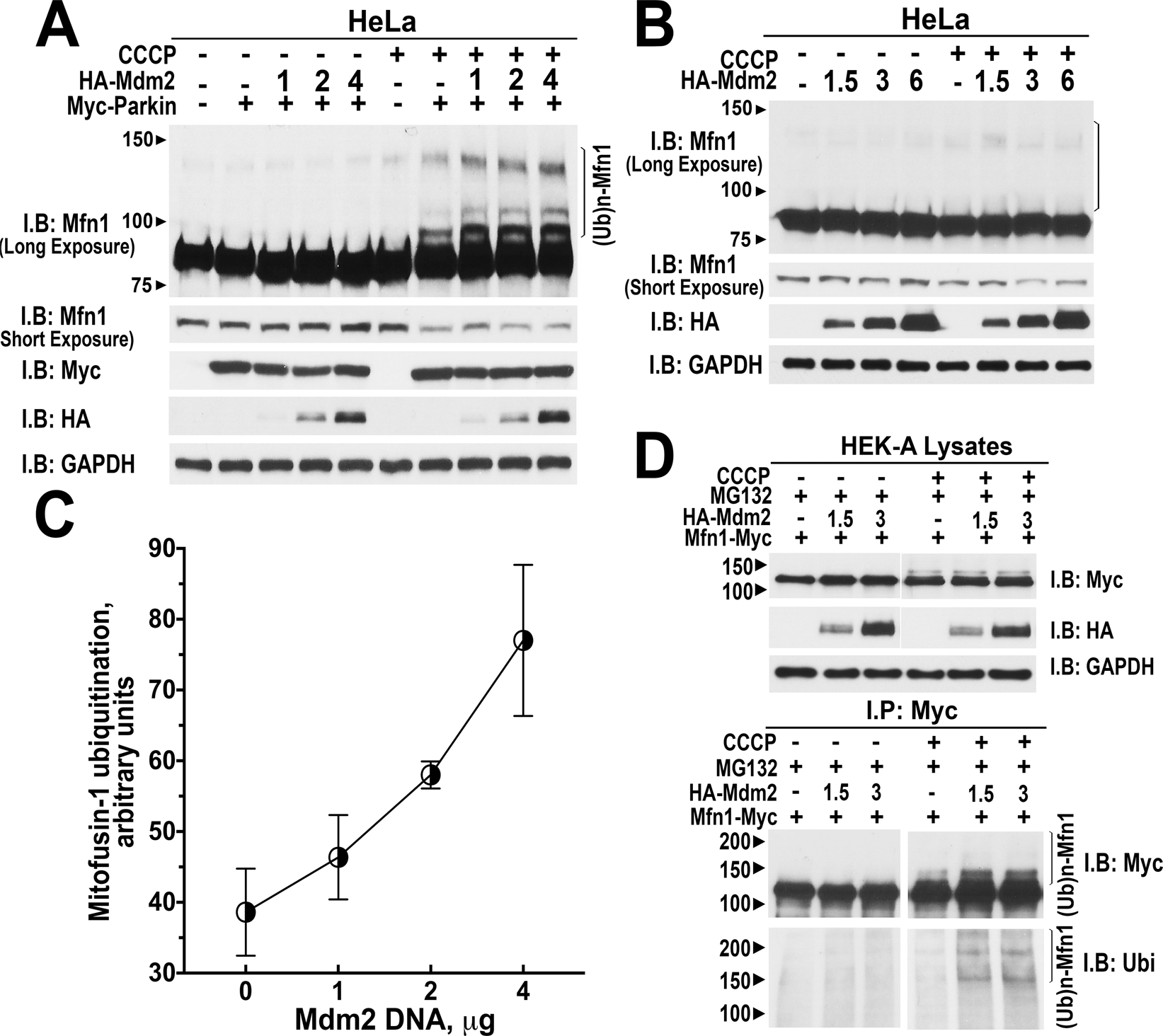
Figure 4
From: Mdm2 enhances ligase activity of parkin and facilitates mitophagy

Mdm2 promotes ubiquitination of mitofusin1 by parkin in different cell types. (A) HeLa cells that do not express endogenous parkin were transfected with myc-parkin and increasing amounts of HA-Mdm2 and treated with CCCP (10 μM; 3 h). Cell lysates were analyzed by Western blot with anti-mitofusin1 antibody to detect ubiquitination of endogenous mitofusin1. Ubiquitinated mitofusin1 (Mfn1) species are indicated with the bracket on the right. Middle and lower blots show the expression of myc-parkin (anti-myc antibody) and increasing levels of HA-Mdm2 (anti-HA antibody). Note that the presence of parkin induced mitofusin1 ubiquitination, and this effect was further enhanced by Mdm2. (B) HeLa cells transfected with increasing amounts of HA-Mdm2 were treated with CCCP (10 μM; 3 h). Cell lysates were analyzed by Western blot with anti-mitofusin1 antibody to detect ubiquitination of endogenous mitofusin1 (Mfn1). The area where ubiquitinated mitofusin1 species were detected in panel A is indicated with the bracket on the right. Middle and lower blots show the increasing levels of HA-Mdm2 (anti-HA antibody). Note that in the absence of parkin mitofusin1 ubiquitination is not affected by Mdm2. (C) Quantification of mitofusin1 ubiquitination in the presence of different concentrations of Mdm2 from three independent experiments. Data are presented as means + S.E.M. ANCOVA analysis with Mdm2 concentration as a co-variate yielded significant effect of Mdm2 (p = 0.009). (D) HEK293A cells transfected with myc-mitofusin1 and increasing amounts of HA-Mdm2 were treated with CCCP (10 μM; 1 h). Proteasome inhibitor MG132 (10 μM) was added 30 min before CCCP. Mitofusin1 was immunoprecipitated with anti-myc antibody. Cell lysates were analyzed by Western blot with anti-myc and anti-HA antibodies to detect expression of myc-mitofusin1 and HA-Mdm2. Immunoprecipitates (lower panel) were analyzed by Western blot with anti-myc and anti-ubiquitin antibodies to detect ubiquitination of mitofusin1 by endogenous parkin. Ubiquitinated mitofusin1 species are indicated with the bracket on the right. Note that mitofusin1 ubiquitination by endogenous parkin was dose-dependently enhanced by Mdm2. GAPDH was used as loading control.