Figure 6
From: Mdm2 enhances ligase activity of parkin and facilitates mitophagy

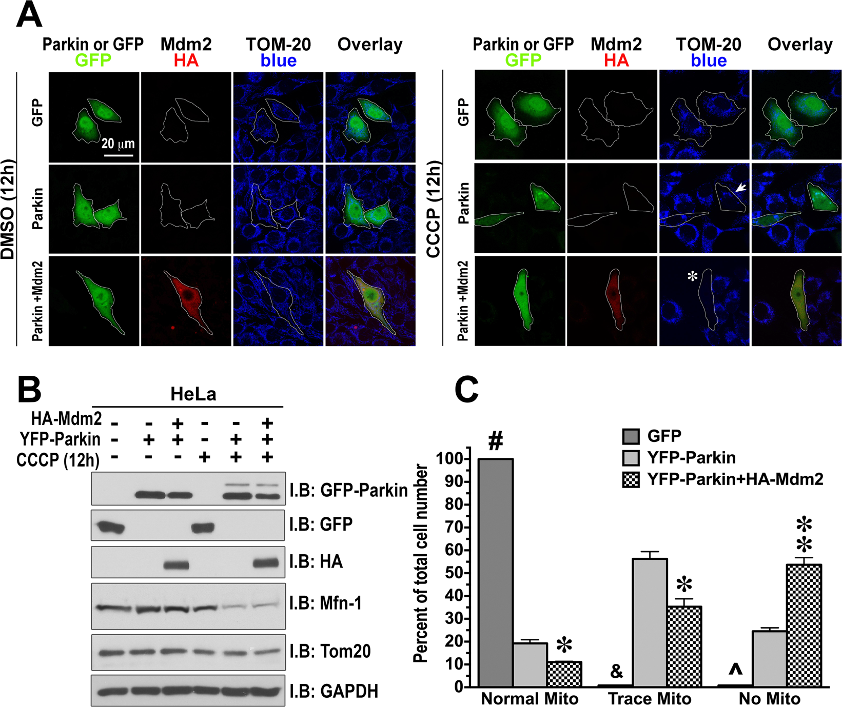
Mdm2 promotes mitophagy of damaged mitochondria. HeLa cells were transfected with GFP, YFP-parkin, or YFP-parkin and HA-Mdm2. Cells were treated for 12 h with either DMSO or CCCP (10 μM) before fixation, and stained with anti-GFP (green), anti-HA (red) and Tom20 (blue) antibodies to label cells expressing parkin, Mdm2, and to visualize the mitochondria. The mitochondrial morphology was evaluated in cells expressing different constructs, and cells were classified as having normal, trace, or no mitochondria. Asterisk indicates a cell with complete and a small arrow – with partial loss of the mitochondria. Note that no change in the mitochondria morphology occurs following the DMSO treatment or without parkin expression. Also note that co-expression of Mdm2 facilitates the loss of the mitochondria following the CCCP treatment producing more cells with no mitochondria. (A) Representative images of cells are shown. (B) Western blots showing the expression levels of different proteins in control (DMSO-treated) and CCCP-treated HeLa cells used in the imaging experiments shown in A. (C) Quantification of the mitophagy data. 120–150 cells for each condition from 3 independent transfection experiments were scored. The data were statistically analyzed by one-way ANOVA with Protein as main factor followed by Bonferroni/Dunn post hoc comparison of means with correction for multiple comparisons. #p < 0.001 to parkin and parkin + Mdm2; ^p < 0.01 to parkin and p < 0.001 to parkin + Mdm2; &p < 0.01 to parkin and parkin + Mdm2; *p < 0.05, **p < 0.01 between parkin and parkin + Mdm2.