Figure 6
From: Janus effect of glucocorticoids on differentiation of muscle fibro/adipogenic progenitors

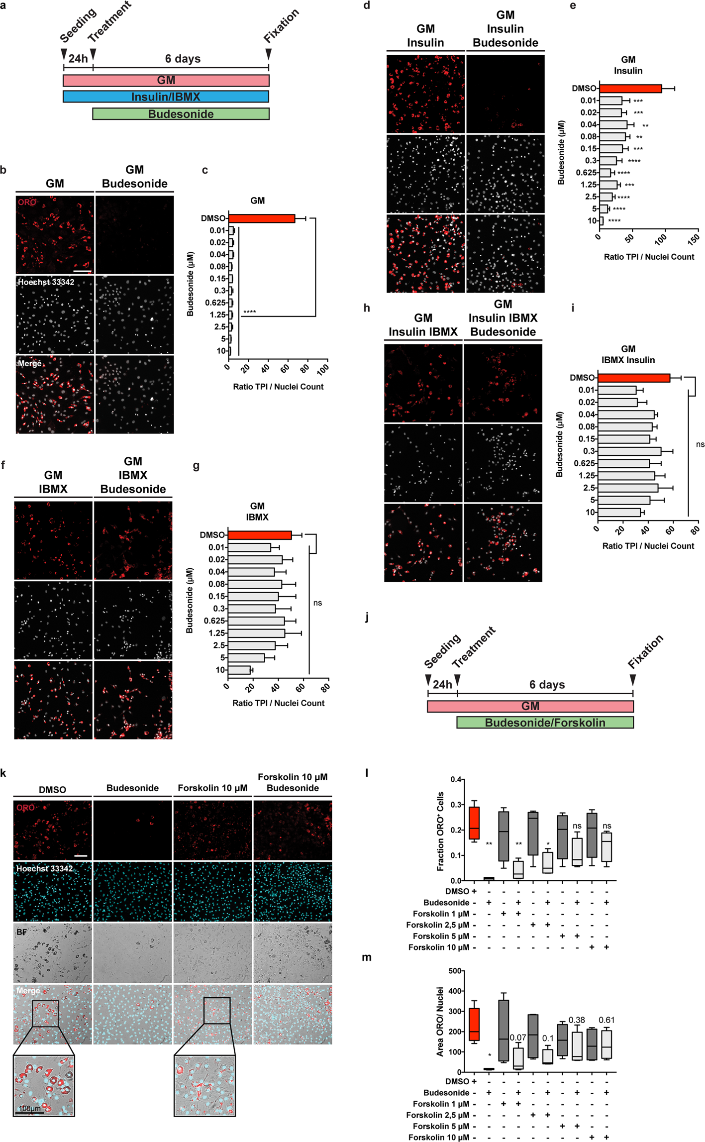
Increasing cAMP levels contrasts the anti-adipogenic effect of budesonide. (a) Schematic representation of the experiments reported in b, d, f, h. The panel shows mdx FAPs isolated by the standard procedure and plated in GM (b) or supplemented with 1 μg/mL insulin (d), 0.5 mM IBMX (f) or insulin and IBMX (h). 24 hours after plating cells were treated with increasing concentration of budesonide for further 6 days. Cells were stained with ORO (red) to identify adipocytes while Hoechst 33342 was used for nuclei counterstain. The bar plots indicate the ratio between the total pixel intensity (TPI) and the total number of nuclei for the different concentrations of budesonide in each culture condition: GM (c), GM + insulin (e), GM + IBMX (g) and GM + insulin + IBMX (i). Values are the means of three different experiments ± SEM (n = 3). (j) Schematic representation of the experiment reported in k. Mdx FAPs isolated by the standard procedure and plated in fGM. 24 hours upon seeding, cells were treated with increasing concentrations of forskolin in presence or absence of budesonide 5 μM. (k) Immunofluorescence images showing adipogenic differentiation was assessed using ORO staining to reveal adipocytes and Hoechst 33342 to reveal nuclei. The insets display a higher magnification of the merged channels. (l,m) Box plot showing the fraction of ORO positive cells or the ratio between the area covered by ORO positive signal and nuclei for the experiment reported in k. Box plots show median and interquartile range with whiskers extended to minimum and maximum values. In m the reported values represent the p-value. (n = 3). Statistical significance has been evaluated using one-way ANOVA (*p ≤ 0.05, **p ≤ 0.01, ***p ≤ 0.001, ****p ≤ 0.0001, ns: not significant). Scale bar: 100 μm.