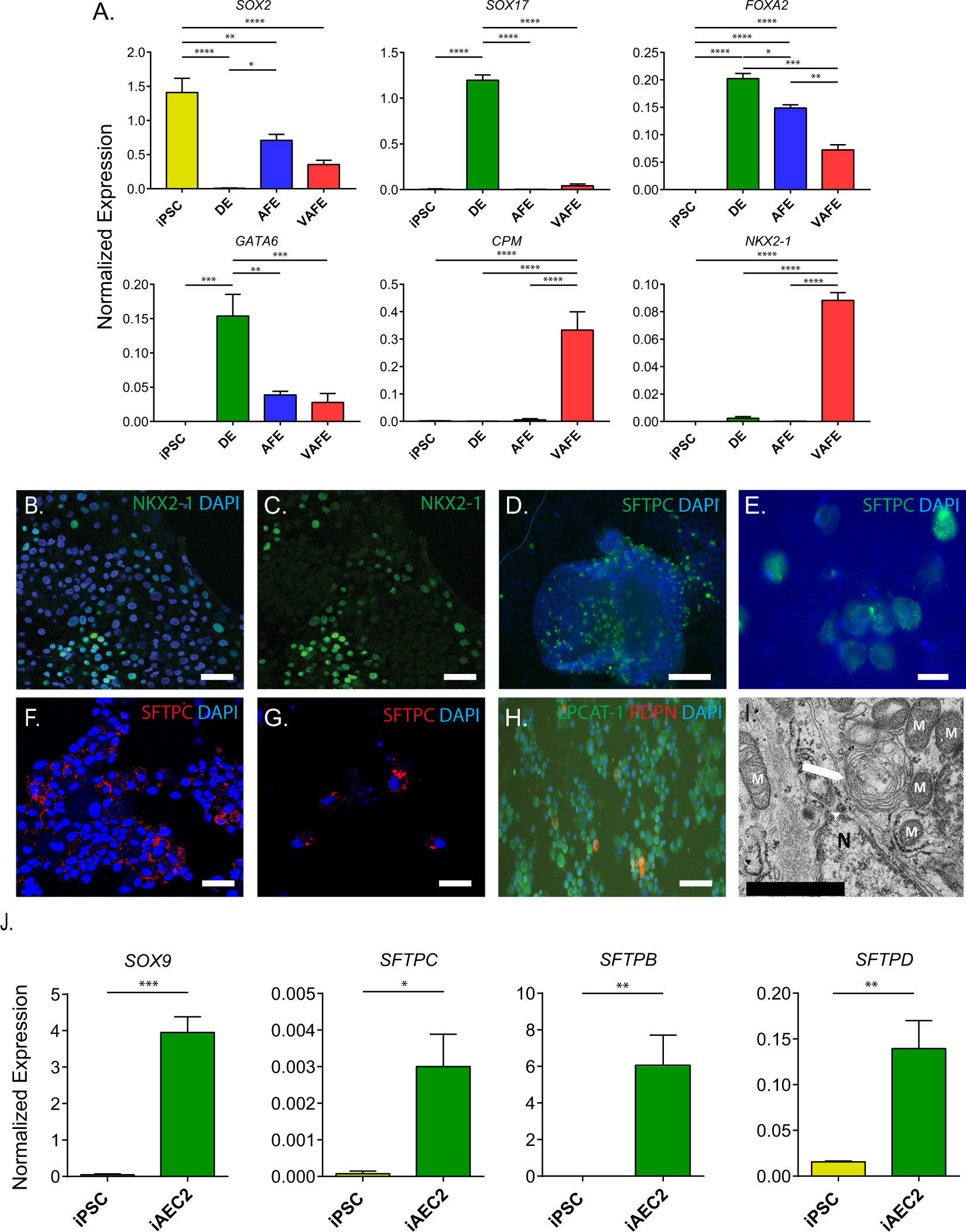
Figure 3

Differentiation of human induced pluripotent stem cells towards an alveolar fate. (A) Expression of differentiation-associated genes in undifferentiated hiPSC, DE, AFE and VAFE (n = 6 separate experiments from 2 cell lines). (B–I) Representative images of cells at various differentiation stages stained for (B,C) NKX2-1 scale bar = 50 µm, (D,E) Pro-surfactant protein C expression pre-EpCAM sorting, scale bar = 50 µm and 20 µm respectively (F,G) Pro-surfactant protein C expression post-EpCAM sorting, scale bar = 50 µm (H) LPCAT-1 (green) Podoplanin (Red), scale bar = 50 µm Nuclei (blue) stained with DAPI. (I) Electron microscopic image of lamellar body in iAEC2 cells following 2 weeks of ALI culture (n = 1) N = Nucleus, M = mitochondria, Arrow = lamellar body, scale bar = 1 µm. (J) Normalized gene expression of genes associated with a distal lung and alveolar fate (n = 3 independent experiments). Data shown as mean; error bars represent SEM, *p < 0.05, **p < 0.01, ***p < 0.001, ****p < 0.0001.