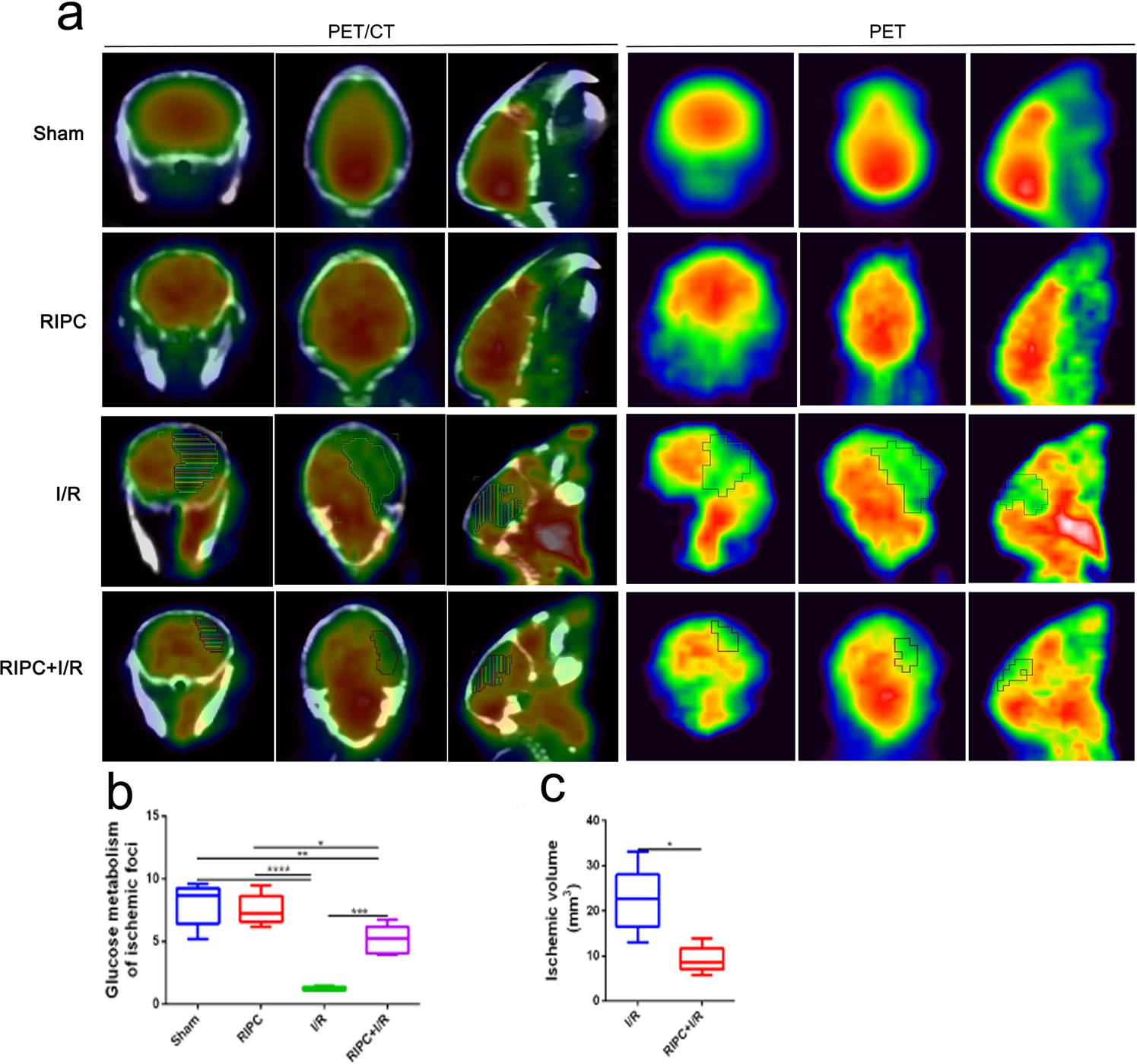
Figure 4

Results of 18F-FDG micro-PET/CT scans in the different groups. (a) Representative coregistered PET/CT (left) and PET (right) scan images, including axial, coronal and sagittal (R) images, of the mouse brains. (b) Quantitative analysis of glucose metabolism in ischemic foci. (c) Infarct volumes in the I/R and RIPC + I/R groups. *P < 0.05, **P < 0.01, ***P < 0.001, ****P < 0.0001.