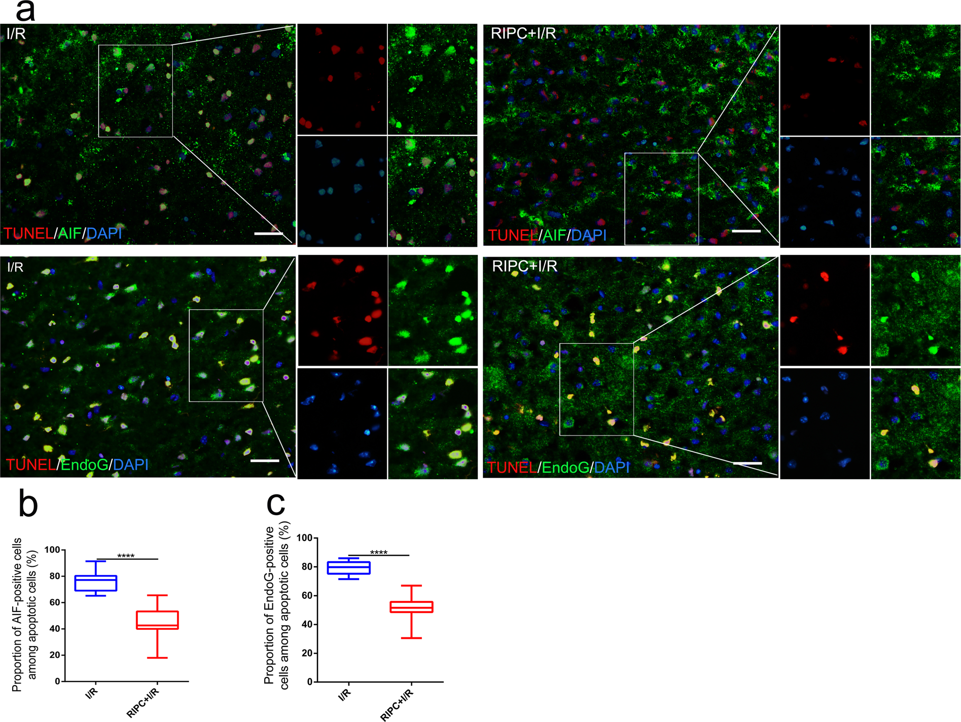
Figure 7

The colocalization of AIF and EndoG proteins in apoptotic cells was determined by TUNEL and immunofluorescence staining. (a) Immunofluorescence staining for AIF (green), EndoG (green) and DAPI (blue) and staining of apoptotic cells (red). (b,c) Proportions of TUNEL-positive cells exhibiting colocalization of AIF and EndoG that translocated from mitochondria to nuclei relative to the total TUNEL-positive cells in the different groups. ****P < 0.0001. Bar = 50 μm.