Figure 3
From: Disruption in murine Eml1 perturbs retinal lamination during early development

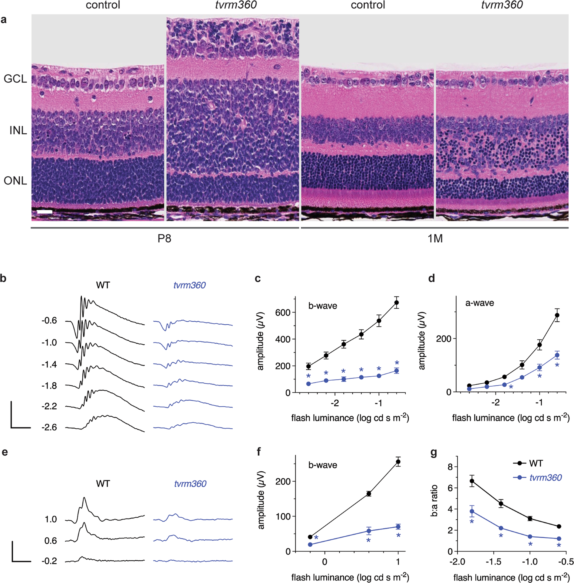
The laminar organization of the retina is perturbed in homozygous Eml1tvrm360 eyes. (a) Retinal sections of control eyes show dense hematoxylin-stained nuclei in the outer nuclear layer (ONL) at postnatal day (P) 8 and 1 M. In contrast, in Eml1tvrm360 mutant retinas dense hematoxylin-stained nuclei were also observed in the GCL at P8 and in the INL at P8 and 1 M. GCL, ganglion cell layer; ONL, outer nuclear layer; INL, inner nuclear layer. Scale bar: 20 µm. (b–g) Full field ERG responses recorded in Eml1tvrm360 (n = 5) and control littermates (n = 5) at one month of age. (b) Mean scotopic traces from a representative wild-type (WT, black) and homozygous Eml1tvrm360 littermate (tvrm360, blue) with increasing light stimulus intensities (values indicate flash illuminance in log cd s m-2). Scale bars: vertical, 500 µV; horizontal, 50 ms. Light dose response analysis showing mean ± SEM scotopic (c) b-wave and (d) a-wave amplitudes of WT (black circles) and tvrm360 (blue circles) mice. (e) Representative photopic traces from the same mice as in (b). Scale bars: vertical, 200 µV; horizontal, 50 ms. (f) Light dose response analysis showing mean ± standard error photopic b-wave amplitudes in WT (black circles) and tvrm360 (blue circles) mice. Asterisks indicate significant values (Pairwise t-test; rod b-wave P < 0.005, rod a-wave P < 0.05, cone b-wave P < 0.0005) between mutant and control. (g) Ratio of the scotopic b- and a-wave amplitudes (b:a ratio) from full field ERG recordings of Eml1tvrm360 and control littermates at 1 M of age. The b:a ratio is higher in controls than in mutant mice at all flash intensities evaluated (mean ± SEM), suggesting a defect in secondary neuronal signaling. Data were analyzed by a pairwise t-test. *P < 0.01.