Figure 4
From: The cutaneous microbiome in hospitalized patients with pressure ulcers

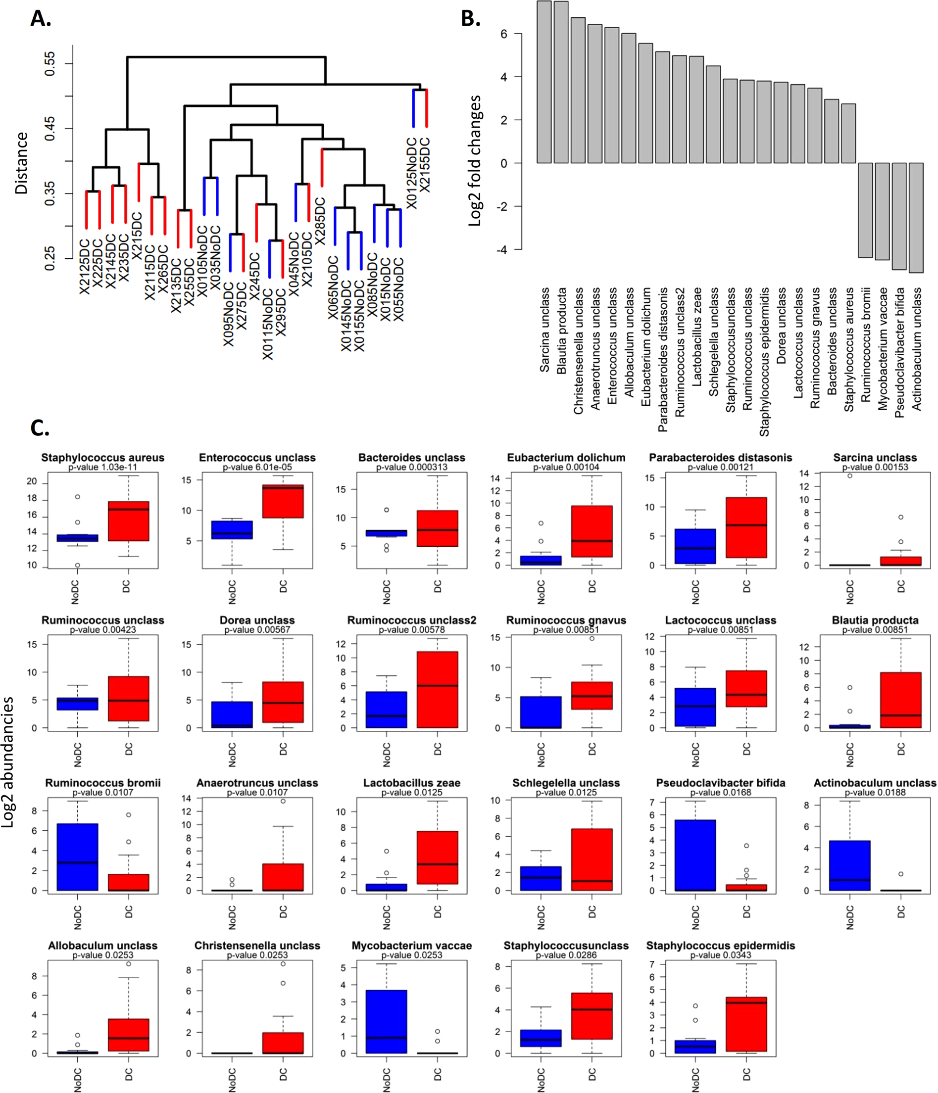
Differential species abundancies between DC and NoDC group patients. (A) Cluster diagram. (B) Log2 fold changes of the species with significantly different abundance in DC vs. NoDC group patients. (C) Boxplots of log 2 abundancies of these 23 species.