Figure 5
From: Bovine Sperm Sexing Alters Sperm Morphokinetics and Subsequent Early Embryonic Development

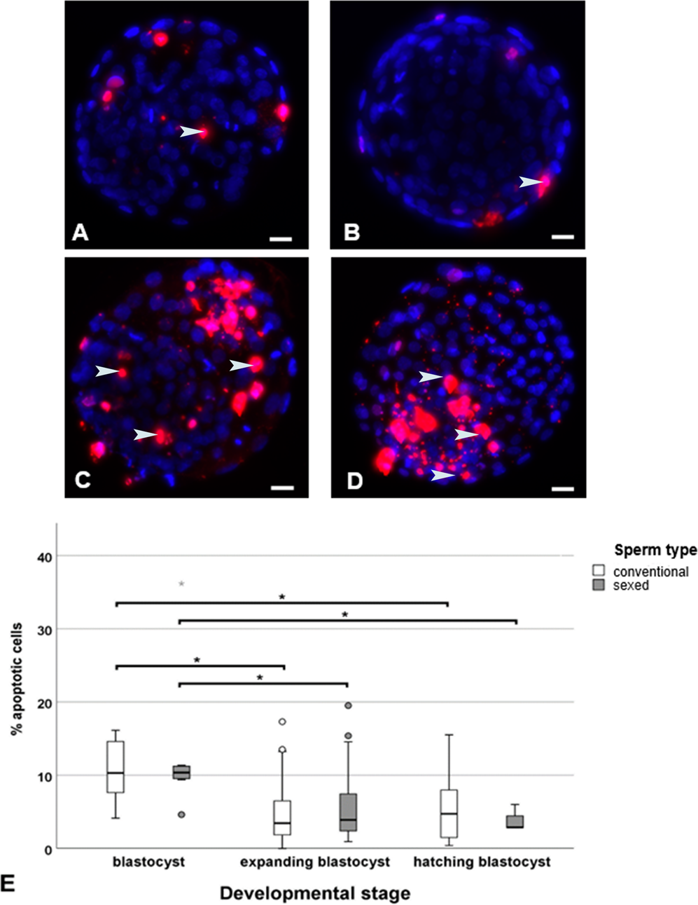
Cell numbers and apoptosis in sexed-sperm derived embryos vs conventional embryos. (A) Sexed sperm derived blastocyst (B) Conventional blastocyst (C) Sexed sperm derived expanding blastocyst (D) Conventional expanding blastocyst. Staining was performed with DAPI (blue staining), a DNA stain for total cell counting, and TMR red (red staining) for the determination of apoptosis (arrowheads). (E) Apoptosis in embryos derived from sexed-sperm was not significantly altered compared to embryos derived from conventional sperm. When comparing different stages of embryonic development the percentage of apoptotic cells was significantly higher in blastocysts compared to expanding and hatching blastocysts in both groups (generalized estimating equation, p < 0.05).