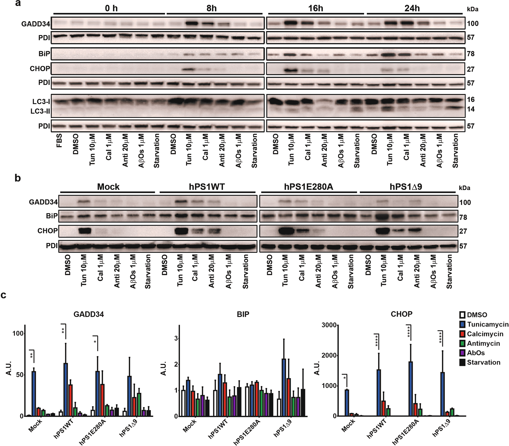
Figure 1

PS1 mutations do not affect ER stress response. (a) N2a mock transfected cells were treated with FBS, DMSO, tunicamycin 10 µM, calcimycin 1 µM, antimicyn 20 µM, Aβ 1–42 oligomers (AβOs) 1 µM, and serum starvation during 8, 16, and 24 h. Representative western blots for ER stress and autophagy markers are depicted. PDI was used as loading control. (b) N2a mock and PS1 stably transfected cells were treated with FBS, DMSO, tunicamycin 10 µM, calcimycin 1 µM, antimicyn 20 µM, Aβ 1–42 oligomers (AβOs) 1 µM, and serum starvation during 16 h. Representative western blots of protein steady state levels of GADD34, BiP, and CHOP in N2a cells overexpressing hPS1, hPS1-E280A or hPS1Δ9 are depicted. (c) Densitometric analysis of GADD34, BiP, and CHOP steady state levels. Mean ± SEM is presented for all experiments, Two-Way ANOVA. *p < 0.05,**p < 0.01, ***p < 0.001,****p < 0.0001, n = 3.