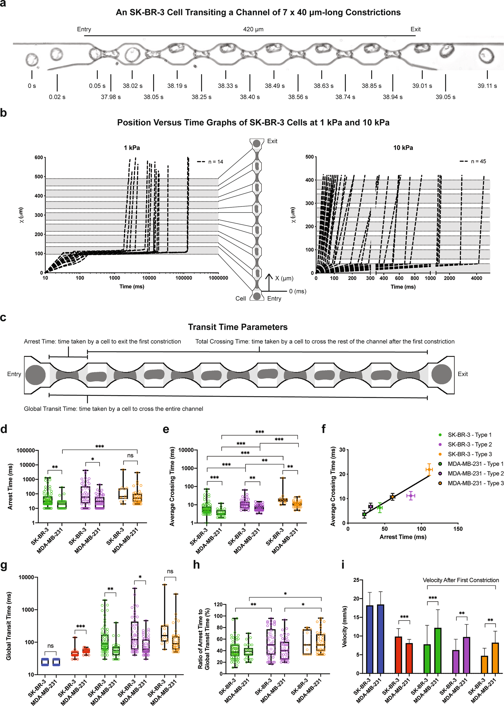
Figure 2

Transit of metastatic breast cancer cells in the microfluidic system (at a constant applied pressure of 10 kPa unless otherwise stated). (a) Overlay of a selection of images showing a SK-BR-3 cell transiting through a Confined – type 2 microfluidic channel at a constant applied pressure of 1 kPa with an acquisition rate of 100 frames per second. (b) Position versus time graphs of SK-BR-3 cells transiting through a Confined – type 2 microfluidic channel at 1 (left) and 10 (right) kPa. (c) Schematic trajectory of a typical cell (dark grey shapes) in a microfluidic channel using the Confined – type 2 geometry as an example in order to explain the different transit time parameters. The constrictions are indicated in light grey. (d) Box plot showing all points (minimum to maximum) of the arrest time of SK-BR-3 and MDA-MB-231 cells in the three types of micro constrictions. (e) Box plot showing all points (minimum to maximum) of the average crossing time after first constriction, defined as the total crossing time (see sub-figure (c)) divided by the remaining number of constrictions, of both cell types in the three types of micro constrictions. (f) Average crossing time as a function of the arrest time, for the three types of micro constrictions and for both cell types. (g) Box plot showing all points (minimum to maximum) of the global transit time of both cell types in various microfluidic channels. (h) Box plot showing all points (minimum to maximum) of the percentage of arrest time over global transit time of both cell types in the three types of micro constrictions. (i) Bar chart of the velocity of both cell types crossing the rest of the channel after the first constriction. Error bars represent standard deviation. For all data, the significance of results was analyzed using the Kolmogorov-Smirnov test. *significance level at 0.033; **significance level at 0.002; ***significance level <0.001; ns, not significant.