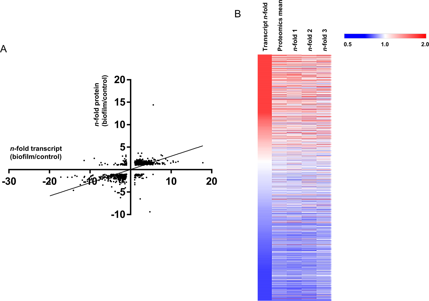
Figure 2

Comparisons of transcriptomics and proteomics. (A) Correlation plot of gene expression (x-axis) versus proteomics data y-axis). Spearman correlation coefficient = 0.767; (B) Heat map of gene expression (left column) and proteomics (left to right; mean; biological triplicate data) data, ranked according to fold change as determined by RNA-seq gene expression.