Figure 7
From: Hepatocyte-specific deletion of Pparα promotes NAFLD in the context of obesity

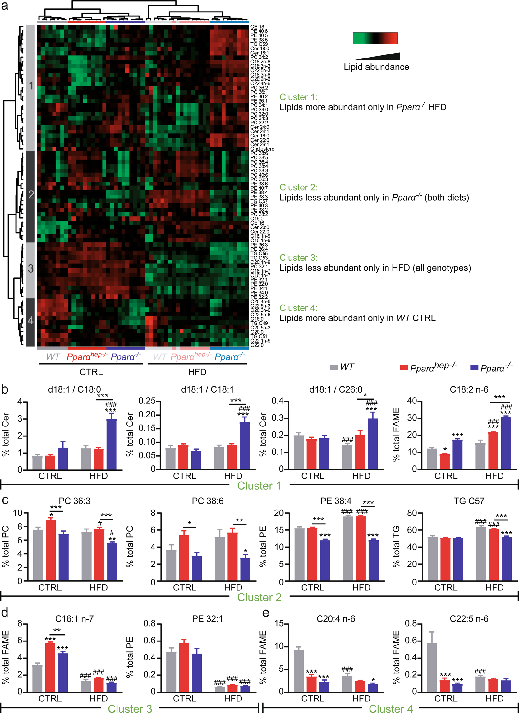
PPARα-dependent regulation of hepatic lipid homeostasis in response to HFD. WT, Pparαhep−/−, and Pparα−/− mice were fed a control diet (CTRL) or a HFD for 10 weeks at 30 °C (thermoneutrality). (a) Heat map of data from hepatic lipid profiling in WT, Pparαhep−/−, and Pparα−/− mice exposed to HFD. Hierarchical clustering is also shown and defines four main lipid clusters. Representation of characteristic lipid species defining cluster 1 (b), 2 (c), 3 (d), and 4 (e). Data represent mean ± SEM. #, significant diet effect and *, significant genotype effect. # or *p ≤ 0.05; ## or **p ≤ 0.01; ### or ***p ≤ 0.001. Cer: ceramide; SM: sphingomyelin; TG: triglyceride; PC: phosphatidyl choline; PE: phosphatidyl ethanolamine; CE: cholesterol ester.