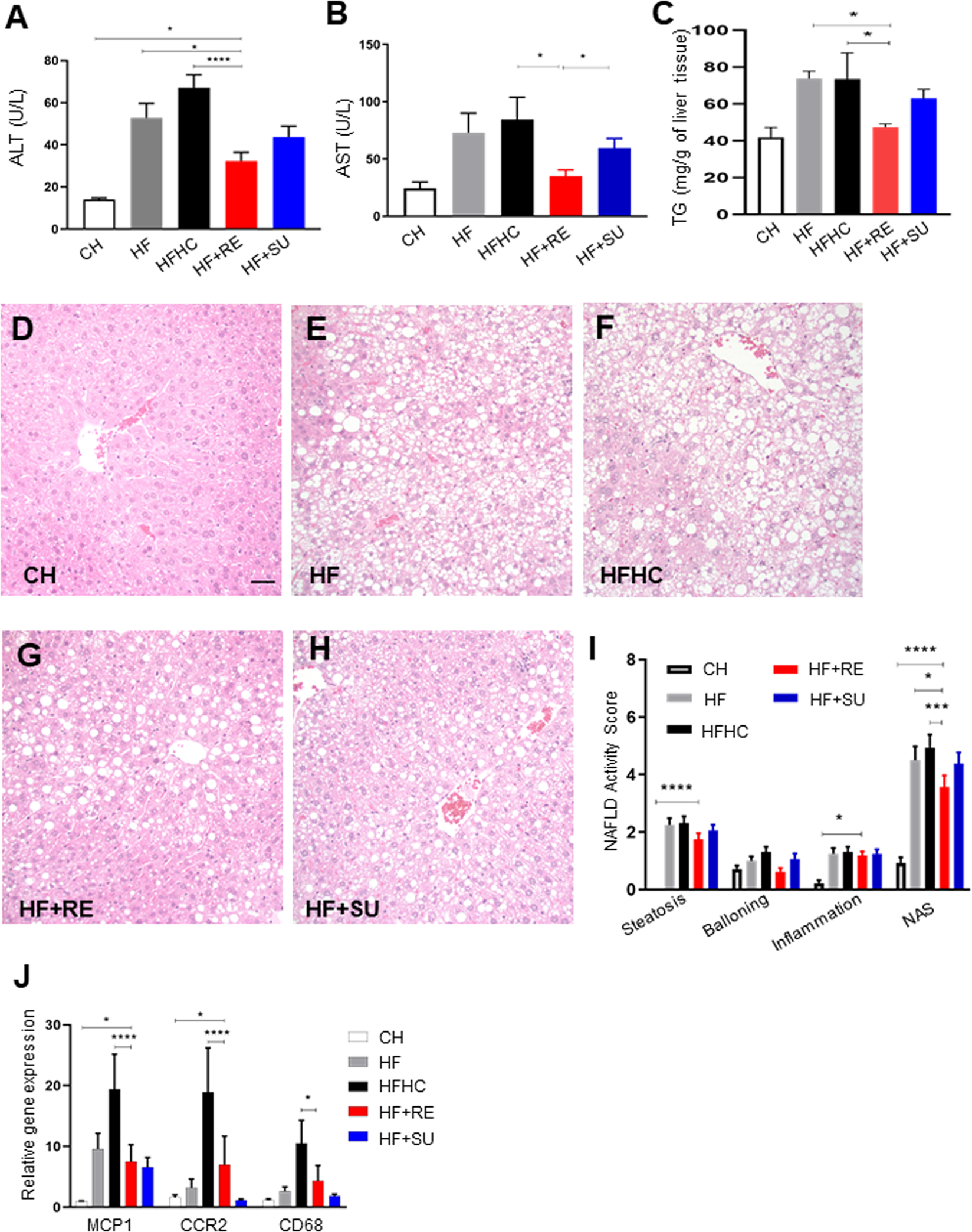
Figure 2

Rebaudioside A ameliorates diet- induced liver dysfunction and hepatic steatosis. Rebaudioside A improved liver enzymes (A,B), triglyceride level (C) and NAFLD activity score (D–I) and inflammation (J), compared to fructose and sucrose. (****p < 0.0001; ***p < 0.001; **p < 0.01; *p < 0.05 indicates statistical difference from comparison between HF + RE and CH, HF, HFHC, HF + RE groups).