Figure 1
From: The novel E. coli cell division protein, YtfB, plays a role in eukaryotic cell adhesion

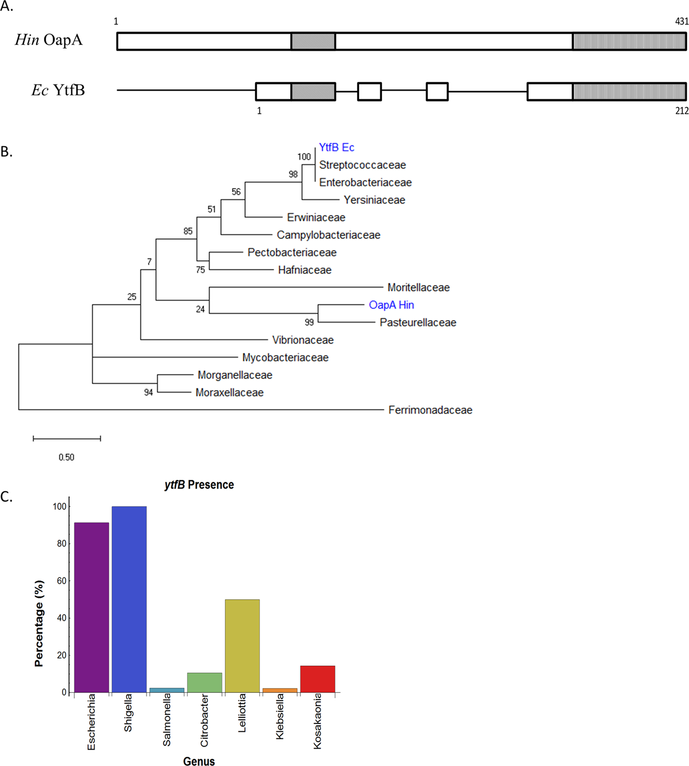
E. coli YtfB shows homology to H. influenzae OapA, and is conserved in Enterobacteriaceae. (A) Schematic of H. influenzae (Hin) OapA and E. coli (Ec) YtfB proteins. Solid boxes show areas of homology, as predicted by Clustal Omega.Two homologous domains are predicted: the OapA domain (diagonal lines) and the LysM-like domain (vertical lines). (B) Phylogenetic tree of YtfB homologues from diverse bacterial families.YtfB is primarily found in closely-related Gamma-proteobacteria. H. influenzae (Hin) OapA and E. coli (Ec) YtfB are highlighted in blue. (C) YtfB is most highly conserved in Enterobacteriaceae. Frequency of conservation of YtfB amongst genera within this family was calculated by dividing the number of strains containing YtfB by the total number of strains available in the database.