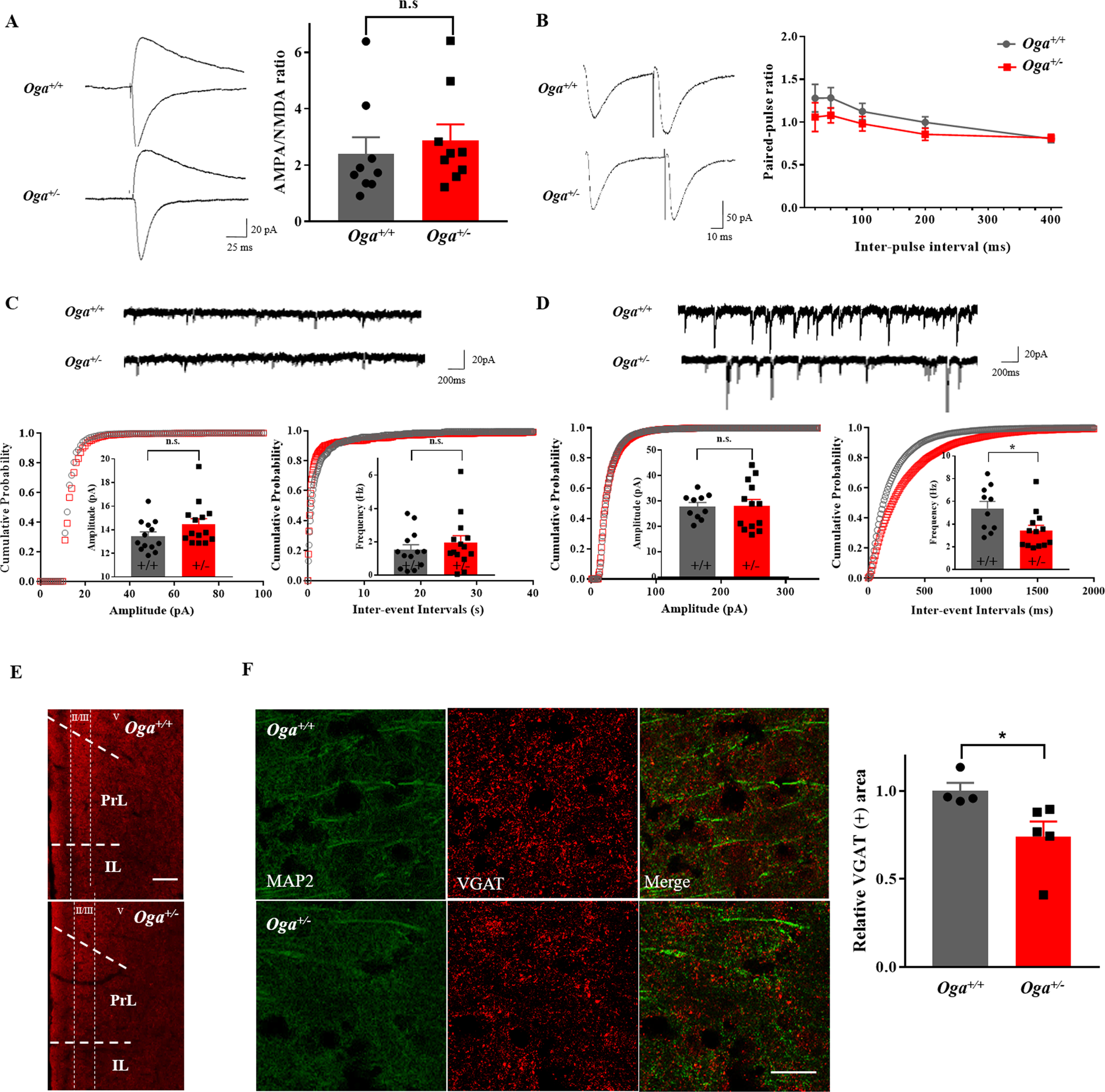
Figure 2

Oga+/− mice exhibit a significant decrease in sIPSC frequency in mPFC layer II/III neurons. Recordings were made from pyramidal neurons in the mPFC layer II/III. (A) Representative traces of AMPA/NMDA currents (left) and averaged AMPA/NMDA ratio (right) (Oga+/+, n = 9; Oga+/−, n = 9; t(16) = 0.5875, P = 0.5651). (B) Representative traces of paired-pulse responses (left) and averaged paired-pulse ratio with different inter-pulse intervals (right) (Oga+/+, n = 9; Oga+/−, n = 10; 25 ms t(17) = 0.945, P = 0.3579; 50 ms t(17)= 1.84, P = 0.1842; 100 ms t(17) = 1.13, P = 0.2741; 200 ms t(17) = 1.457, P = 0.1633; 400 ms t(17) = 0.1593, P = 0.8753). (C) Representative traces of sEPSCs (upper), cumulative probability plots of sEPSC amplitude (lower left; t(25) = 1.635, P = 0.1145) and inter-event intervals (lower right; t(25) = 0.8159, P = 0.4223) (Oga+/+, n = 13; Oga+/−, n = 14). (D) Representative traces of sIPSCs (upper), cumulative probability plots of sIPSC amplitude (lower left; t(21) = 0.03928, P = 0.9690) and inter-event intervals (lower right; t(21) = 2.561, P = 0.0182) (Oga+/+, n = 10; Oga+/−, n = 13). (E) Low-magnification images of VGAT staining in the mPFC areas from Oga+/+ and Oga+/− mice. (F) Representative immunofluorescence images of VGAT-positive puncta in the mPFC (left, scale bar, 25 μm), and the graph of normalized VGAT-positive area (Oga+/+, N = 4, n = 15; Oga+/−, N = 5, n = 18; t(7) = 2.44, P = 0.0447). N and n indicate the total number of mice and the number of mPFC slices examined, respectively. *p < 0.05, n.s.: not significant, Student’s unpaired t-test.