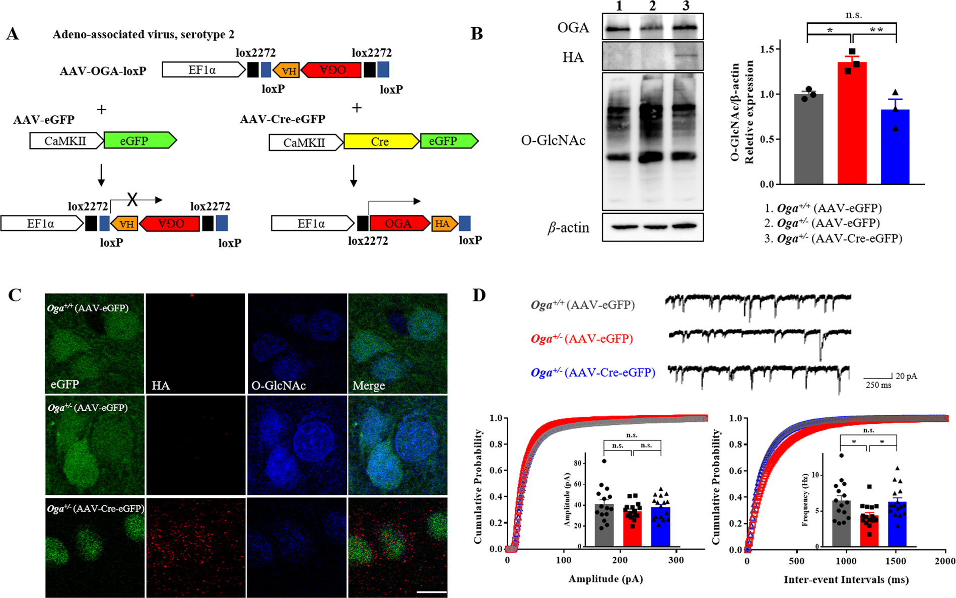
Figure 3

OGA overexpression in the mPFC rescues a decrease in sIPSC frequency in Oga+/− mice. (A) Schematic representation of Cre-loxP recombination system for viral-mediated gene overexpression. (B) Immunoblot analysis of OGA expression (upper) and overall levels of O-GlcNAcylated proteins (left), and the graph of normalized O-GlcNAcylation levels (right; F(2,6) = 11.81, P = 0.0083) (AAV-eGFP in Oga+/+, n = 3; AAV-eGFP in Oga+/−, n = 3, AAV-Cre-eGFP in Oga+/−, n = 3). (C) Validation of OGA-HA expression in PrL layer II/III neurons. Representative immunofluorescence images of HA-tag expression (red) and O-GlcNAcylation levels (blue) in the mPFC are shown. Cre-eGFP includes nuclear localization signal, thus its expression is restricted within the nucleus (scale bar, 10 μm). (D) Representative traces of sIPSCs recorded from the PrL layer II/III neurons (upper). Cumulative probability plots of sIPSC amplitude (lower left; F(2,44) = 1.156, P = 0.3241) and inter-event intervals (lower right; F(2,44) = 4.586, P = 0.0155) (AAV-eGFP in Oga+/+, n = 15; AAV-eGFP in Oga+/−, n = 16, AAV-Cre-eGFP in Oga+/−, n = 16). *p < 0.05, n.s.: not significant, one-way ANOVA followed by Tukey’s multiple comparisons post hoc test. Full-length blots are presented in the Supplementary Fig. S13.