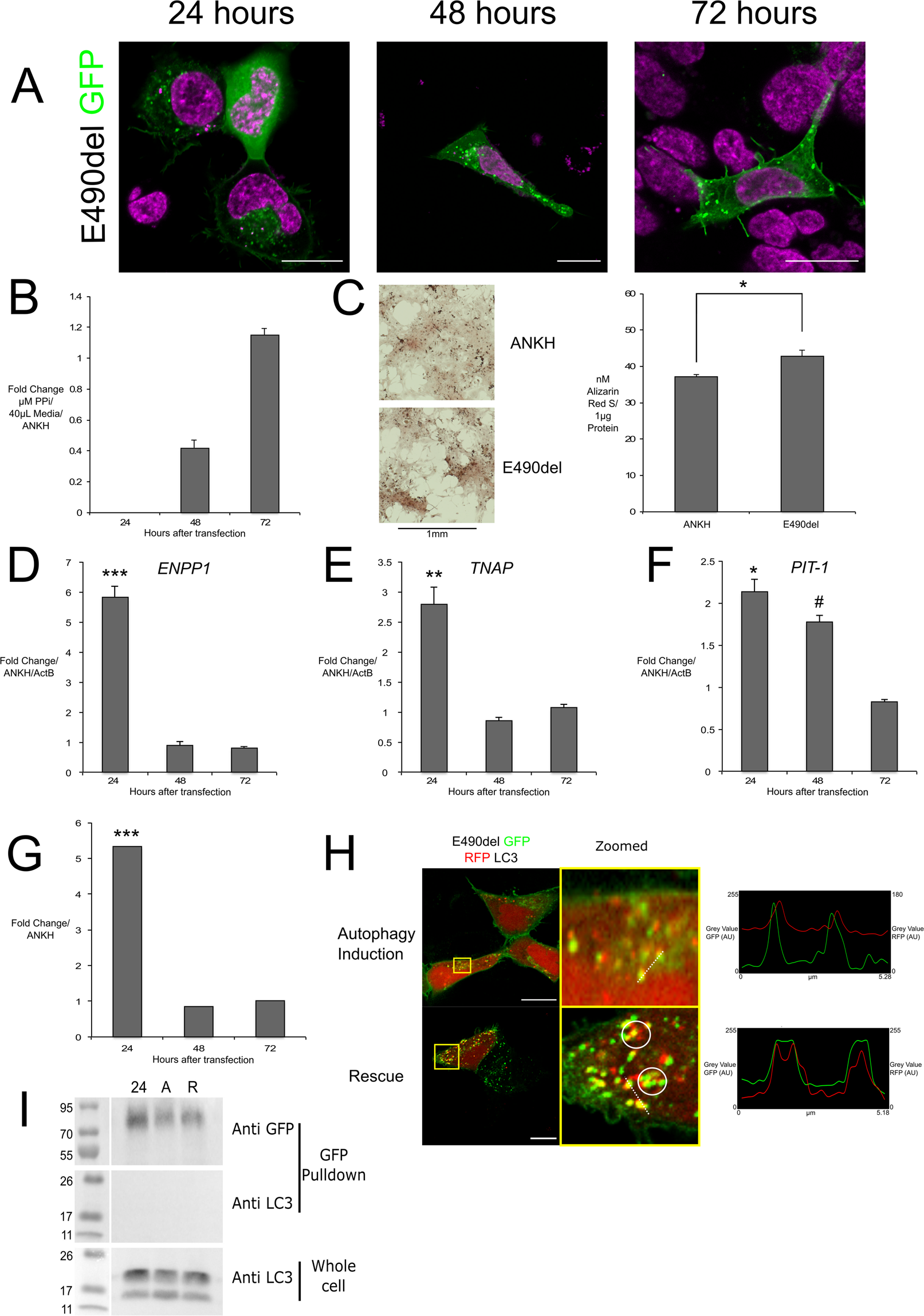
Figure 5

E490del overexpression intracellular localisation and biochemical effects of compared to wt.ANKH control in CH-8 and HEK293 cells with no direct LC3 interaction. E490del ANKH-GFP (green) localised mainly to cytoplasm and formed puncta at 24, at 72 H majority in membrane (A); increased ePPi in HEK293 culture media (B); ARS staining of CH-8 cells (left) and concentration of ARS/µg protein (right) normalized to ActB confirming increased mineralization (C); E490del in HEK293 cells increased ENPP1 and TNAP at 24 H (D,E); increased PIT-1 at 24–48 H (F); increased ENPP1 activity in CH-8 cells at 24 h (G); Live confocal E490del ANKH-GFP (green) and RFP-LC3 (red) showing co-localisation during autophagy induction and rescue (circled) confirmed with intensity over distance (dotted line) (H); HEK293 Lysates of E490del ANKH-GFP and RFP-LC3 (rep of three) at 24 H, with autophagic media for 3 h (A), with normal growth media for 24 H (R); top: anti-GFP Western blot of IP GFP pull down, shows E490del not physically interacting with LC3 (I). H = hours, scale bars = 20 μm; *** indicates p value < 0.01; * indicates p value < 0.05. # indicates p value < 0.1; neg. = Negligible/Raw value below threshold.