Figure 5
From: Using an unbiased symbolic movement representation to characterize Parkinson’s disease states

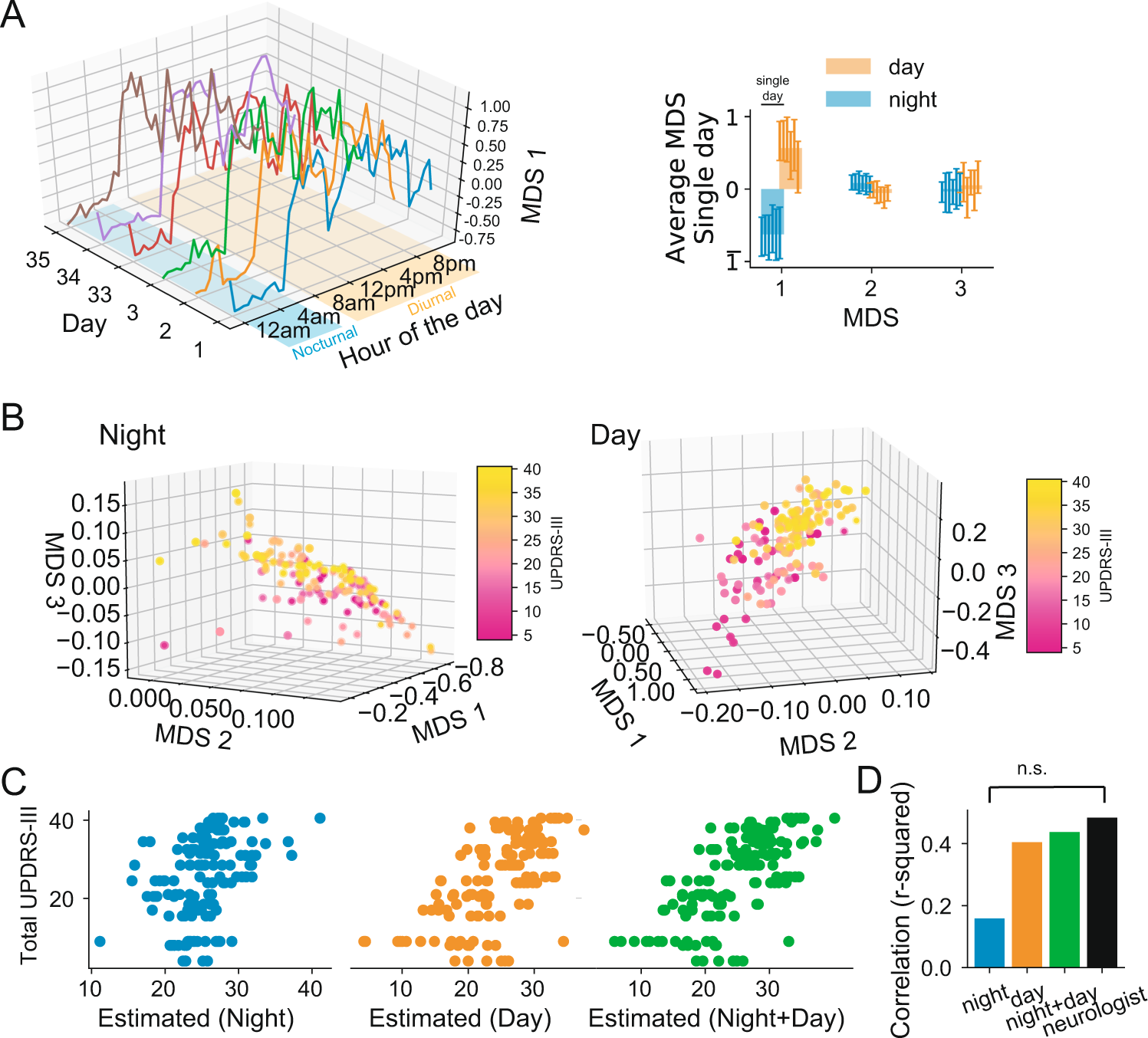
Validation of the data in the wild. (A) Example of the first (left) MDS projection of continuous data during the day across 6 different days for one participant and averages (right) of the 3 MDS projection during day and night (see text). (B) Representation of all participants in the MDS space for night (left) and day (right) activity. (C) Linear model regression based of night activity (left – blue), day activity (center – orange) and combining day and night activities (right – green) against the neurologist score. (D) Summary of the regression correlation values.