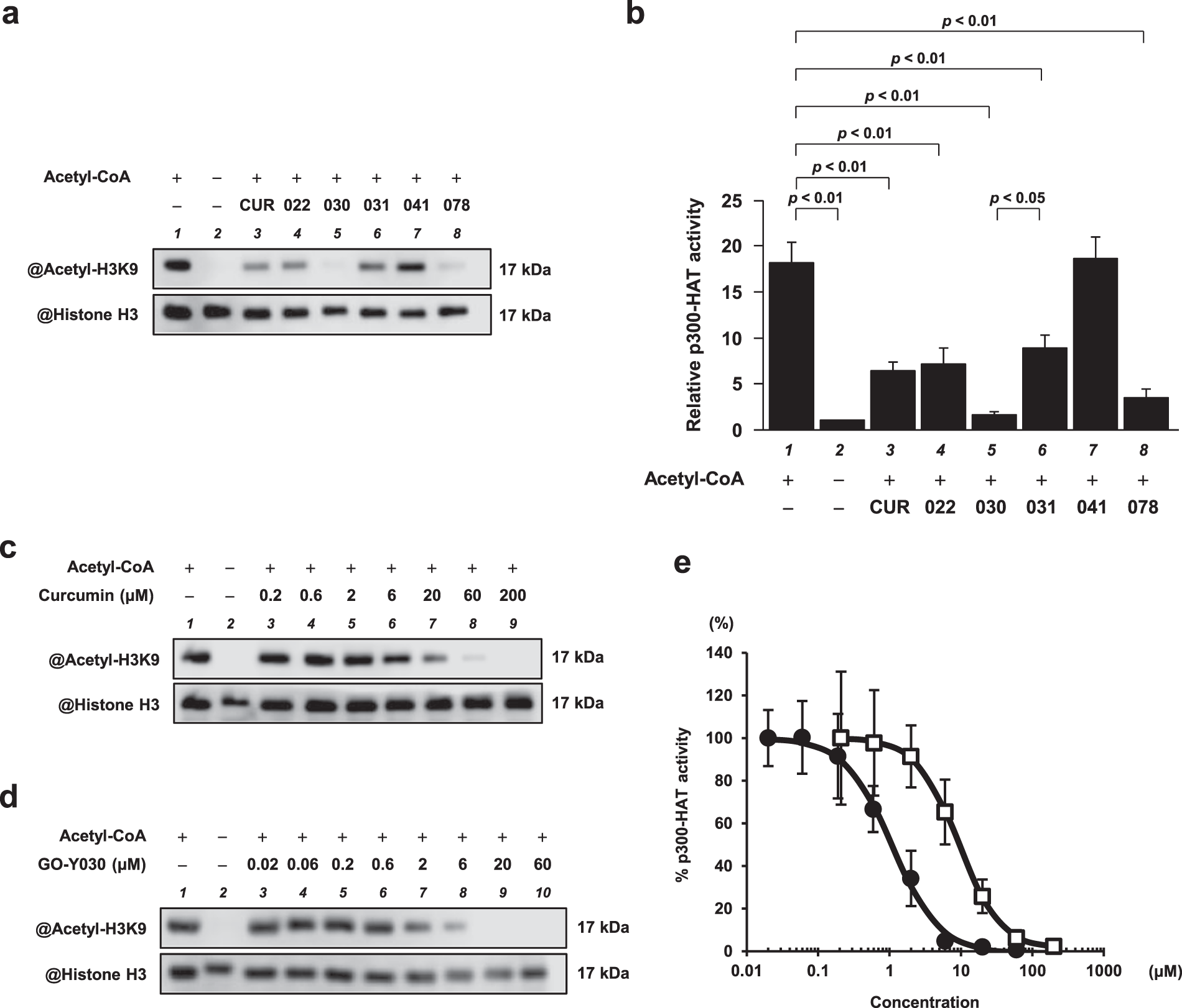
Figure 2

The p300-HAT inhibitory activity of GO-Y030 was stronger than that of curcumin. (a) All samples were subjected to western blotting with anti-acetyl-histone H3 (Lys9) antibodies and anti-histone H3 antibodies. Representative blotting images were taken using a C-DiGit Chemiluminescent Western Blot Scanner. Full-length blots are presented in Supplementary Fig. S3. (b) Quantification of acetylated histone H3K9 and total histone H3 levels. The quantification is presented as the mean ± SEM of three individual experiments. (c,d) The in vitro p300-HAT assay was performed with curcumin (c) or GO-Y030 (d), and full-length blots are presented in Supplementary Figs. S4 and S5, respectively. (e) The concentration–response curve was obtained by plotting acetyl-histone H3K9/histone H3 vs. log [concentrations]. The IC50 value of GO-Y030 (●) was 1.1 µM and that of curcumin (□) was 9.4 µM. The quantified values of curcumin are presented as the mean ± SEM of three individual experiments, and GO-Y030 is presented as the mean ± SEM of five individual experiments.