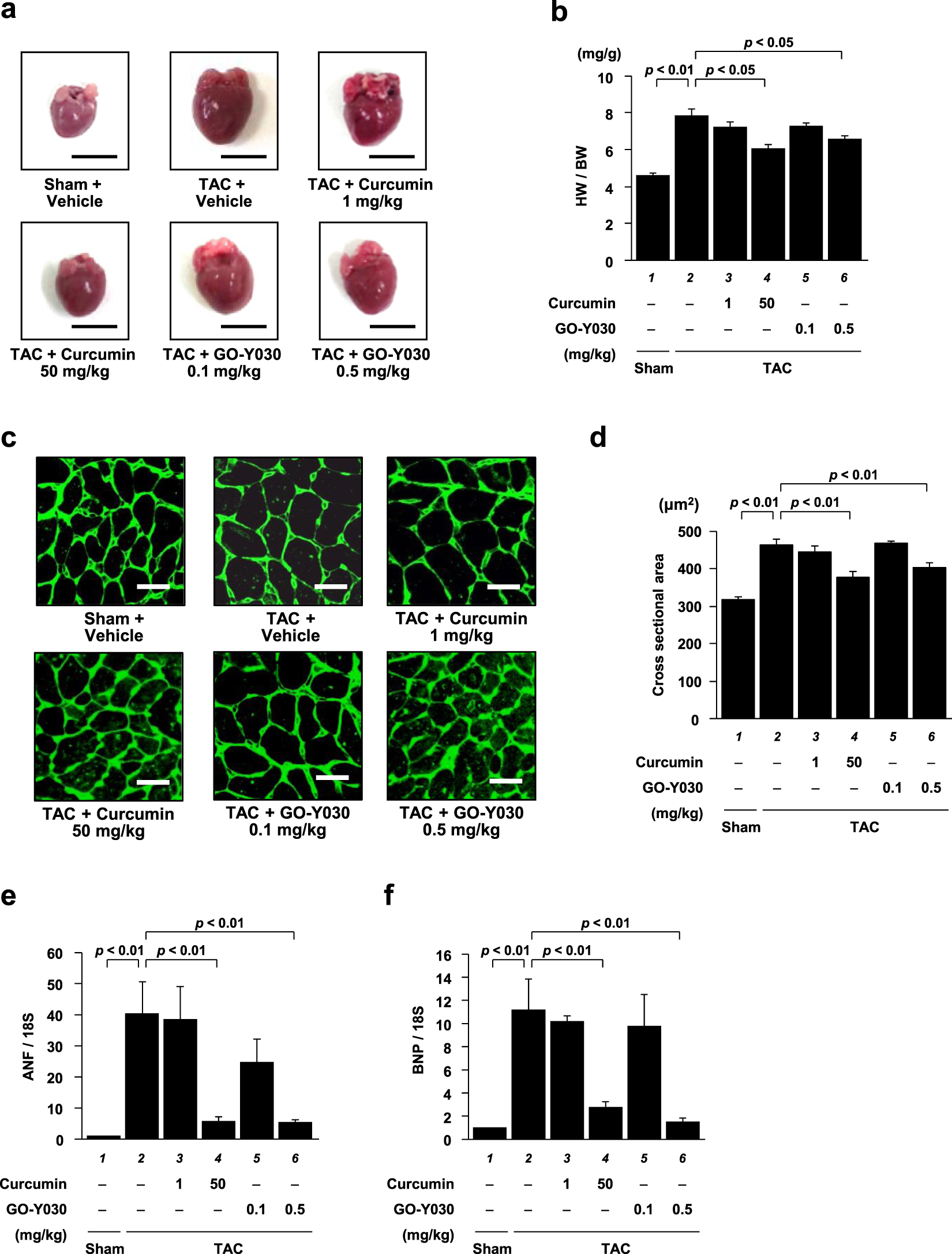
Figure 5

GO-Y030 at a dose 1/100th that of curcumin significantly suppressed TAC-induced hypertrophic responses in mouse heart. (a) The hearts were isolated from the sham and TAC groups 6 weeks after the operation. Scale bar: 5 mm. (b) The TAC-induced increase in HW/BW was significantly suppressed by 0.5 mg/kg of GO-Y030. The data are presented as the mean ± SEM of seven individual experiments. (c) Representative photographs of WGA-stained sections of LV myocardium from the sham and TAC mice. Magnification: ×400. Scale bar: 20 μm. (d) The cardiomyocyte cross-sectional area was measured for at least 50 cells in six to seven mice of each group. (e,f) Quantitative PCR analyses revealed that the mRNA levels of ANF (e) and BNP (f) were significantly suppressed by 0.5 mg/kg of GO-Y030 and 50 mg/kg of curcumin. The data are presented as the mean ± SEM of five individual experiments.