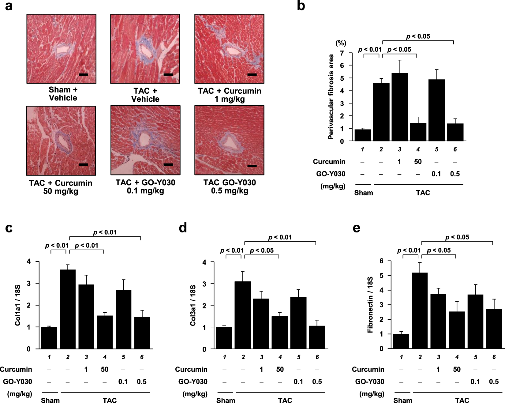
Figure 6

GO-Y030 at a dose 1/100th that of curcumin significantly alleviated TAC-induced cardiac inflammation and fibrosis. (a) Representative photographs of the MT-stained perivascular fibrosis area of LV myocardium in the sham and TAC mice. Magnification: ×200. Scale bar: 50 μm. (b) The area of perivascular fibrosis in the left ventricle was measured for at least three intramyocardial coronary arteries in each animal. (c–e) The mRNA levels of Collagen1a1 (Col1a1) (c), Collagen3a1 (Col3a1) (d), and Fibronectin (e) were significantly suppressed by GO-Y030/curcumin. The data are presented as the mean ± SEM of four to five individual experiments.