Figure 1
From: Browning capabilities of human primary adipose-derived stromal cells compared to SGBS cells

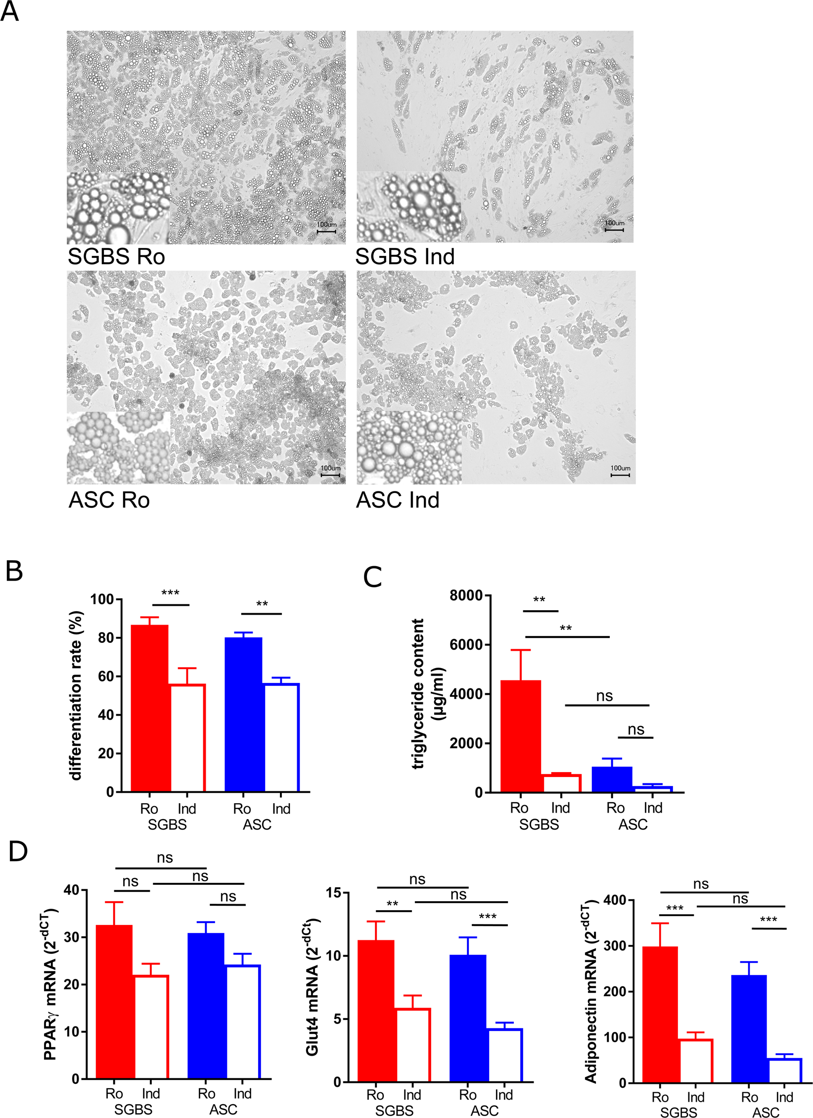
Differentiation of SGBS preadipocytes or hASCs with indomethacin or rosiglitazone. SGBS preadipocytes (nā=ā5 independently performed experiments) or human adipose stromal cells (hASC, nā=ā7 different donors) were differentiated in vitro using either 100āµM indomethacin (Ind) or 2āµM rosiglitazone (Ro) for 14 days, representative photomicrographs shown in (A) inlets 5-fold enlarged. The adipogenic differentiation rate (B) was determined microscopically. Triglyceride content was enzymatically determined (nā=ā3ā4) (C). The expression of key adipogenic marker genes was assessed by qRT-PCR using the dCt method, TF2B was used as reference gene (D). Mean +SEM is shown, *pā<ā0.05, **pā<ā0.01, ***pā<ā0.001, ****pā<ā0.0001.