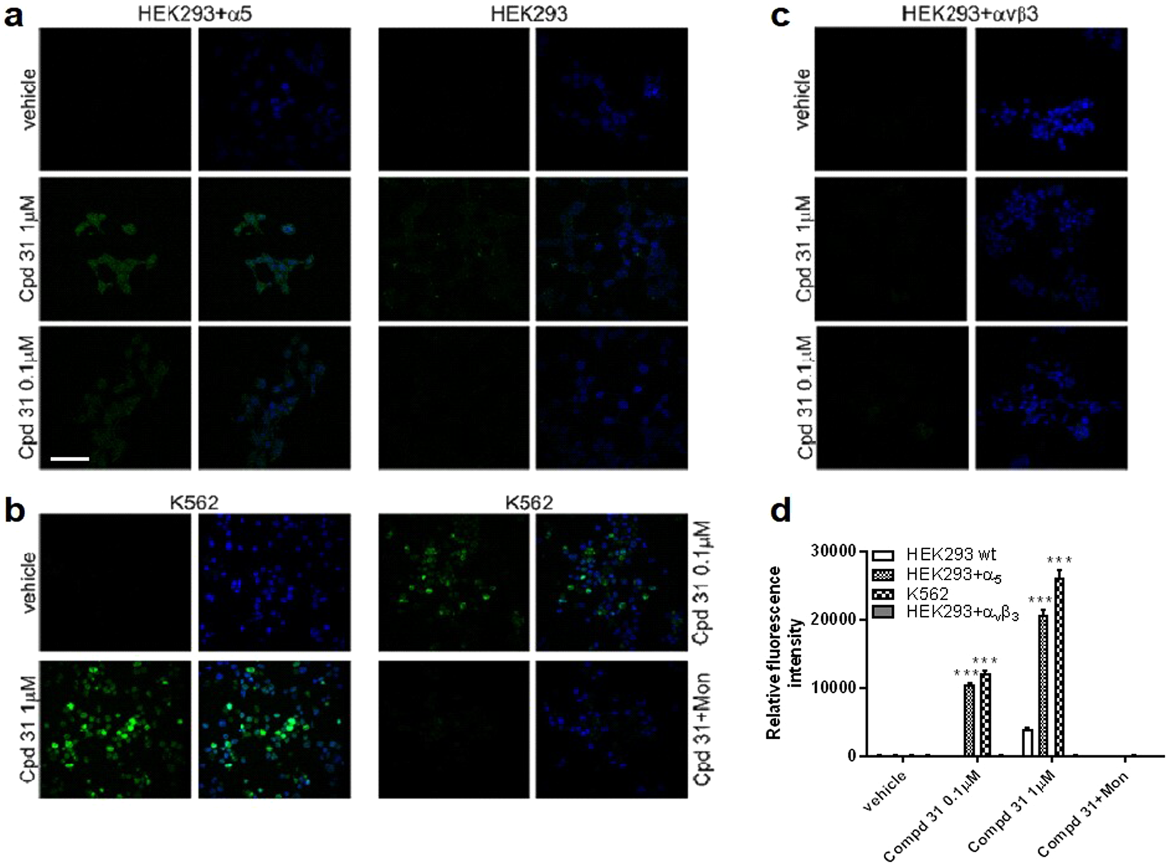
Figure 5

Confocal microscopy images of HEK293 or HEK293 + α5, HEK293 + αvβ3 and K562 cells treated with compound 31 (Cpd 31). Cells were exposed to compound 31 (0.1–1 μM) or its vehicle for 60 minutes at 4 °C and thereafter cells were moved to 37 °C for 15 minutes to promote integrin internalization and fixed as described in Methods. a) Compound 31, conjugated with FITC was able to enter the cells in α5 integrin-dependent manner: it was internalized in HEK293 + α5 but not in HEK293 cells. Right Panels: HEK293 cells not expressing α5 integrin subunit. Left Panels: HEK293 + α5. b) Concentration-dependent internalization of compound 31 was observed also in K562 cancer cells, endogenously expressing α5β1 integrin. Treatment with monensin (an inhibitor of integrin trafficking, 2 µM for 2 h) significantly inhibited compound 31 internalization in K562 cells. c) Compound 31 was not able to enter in HEK293 + αvβ3 cells, not expressing α5β1. In the left column of each panel green (FITC) fluorescence was shown, whereas in right one green and blue (DAPI) signals were merged. Nuclei were counterstained with DAPI. Scale bar: 30 µm. d) Compound 31 internalization was evaluated according to green fluorescence intensity in the cells and is reported in the graph. (Mean ± SEM; n = 2). ***p < 0.001 vs vehicle treated cells (Newman-Keuls test after ANOVA). The images have been elaborated using NIS-Elements C Software.