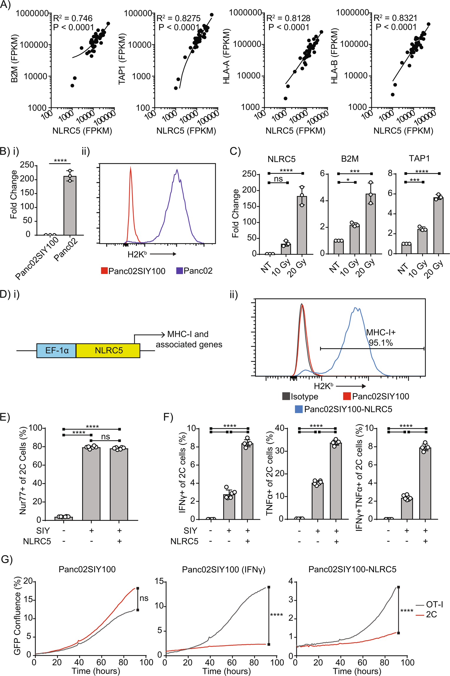
Figure 5

NLRC5 expression by tumors increases expression of MHC-I and improves tumor control by antigen-specific CD8+ T cells. (A) RNAseq data from pancreatic adenocarcinoma patient samples correlating NLRC5 expression with genes involved with antigen processing and presentation. (B) (i) qRT-PCR data comparing NLRC5 expression of untreated pancreatic cancer cell lines normalized to GAPDH expression, (ii) representative histogram comparing surface MHC-I expression of untreated pancreatic tumor cell lines. (C) qRT-PCR data comparing gene expression in Panc02SIY100 cells 72 hours following irradiation at indicated doses. (D) (i) NLRC5 gene construct, (ii) representative histogram comparing MHC-I expression in untreated Panc02SIY100 with and without induced NLRC5 expression. (E) quantification of Nur77-GFP expression of 2CNur77-GFP CD8+ T cells 24 hours after coculture with pancreatic cancer cell lines (Panc02SIYneg, Panc02SIY100, Panc02SIY100-NLRC5). (F) quantification of cytotoxic cytokine production by 2C cells 72 hours after coculture with pancreatic cancer cell lines (Panc02SIYneg, Panc02SIY100, Panc02SIY100-NLRC5). (G) growth charts of Panc02SIY100 with or without IFNγ pretreatment for 24 hours or Panc02SIY100-NLRC5 during coculture with in vitro activated OT-I or 2C T cells. Key: *p < 0.05; ***p < 0.001; ****p < 0.0001; ns = not significant.