Figure 5
From: Graphene Oxide Papers in Nanogenerators for Self-Powered Humidity Sensing by Finger Tapping

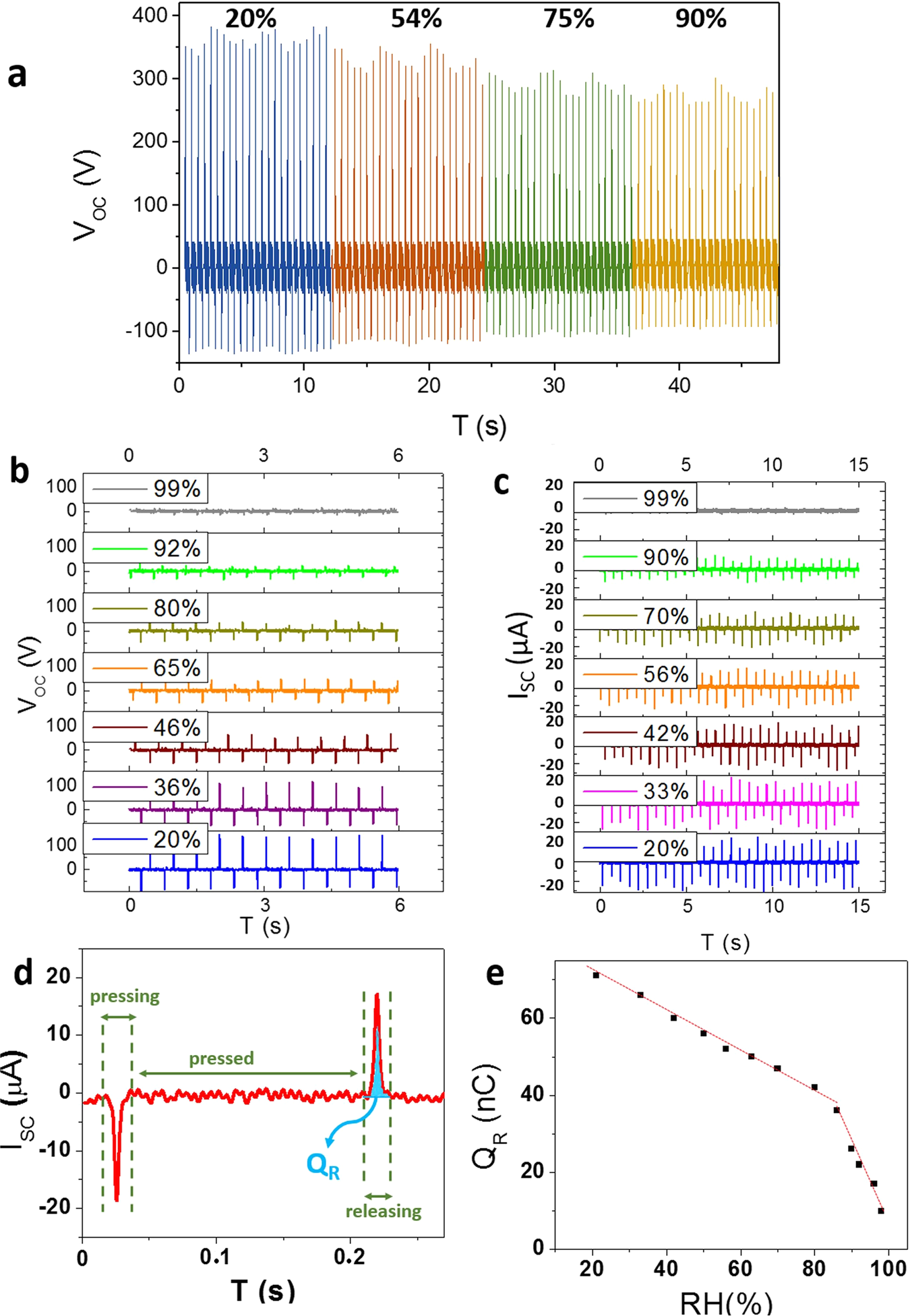
Electrical outputs under different values of RH. (a) Variation of the open-circuit voltage for large electrode. (b) Variation of the generated voltage and (c) current for small electrode. (d) The peaks of pressing and releasing in a single tapping. (e) The amount of transferred charge versus RH during releasing for the medium current peak.