Figure 7
From: Proteomics-Based Approach Identifies Altered ER Domain Properties by ALS-Linked VAPB Mutation

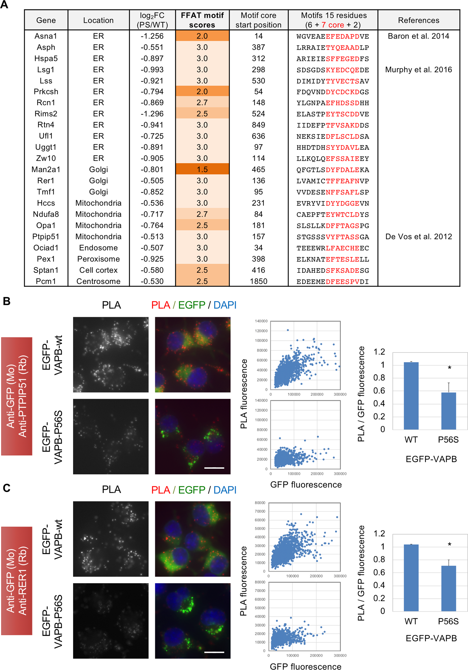
Proximity analysis of EGFP-VAPB to proteins containing FFAT-like motif in N2a cells. (A) For 443 proteins reduced in EGFP-VAPB-P56S-IP (Log2FCs (EGFP-VAPB-P56S-IP/EGFP-VAPB-wt-IP) were less than −0.5), FFAT-like motifs were identified by the algorithm established by Murphy et al.9. Twenty-three proteins were shown to contain strong FFAT-like motifs (scores were less than 3) at indicated positions and sequences. Among them, three are reported to interact with VAPB. (B,C) N2a cell lines expressing EGFP-VAPB-wt or EGFP-VAPB-P56S were subjected to PLA using antibody for EGFP together with those for PTPIP51 (B) or RER1 (C). PLA signals and merged views with EGFP and DAPI are shown (left panels, scale bars are 10 μm). Fluorescence intensities for PLA and EGFP in each cell were quantified by cell image analyzer and blotted (middle panels). After normalization with their median values, ratios of PLA to EGFP intensities were calculated. Values are means + SD of three independent experiments (*P < 0.05, Welch’s t test).