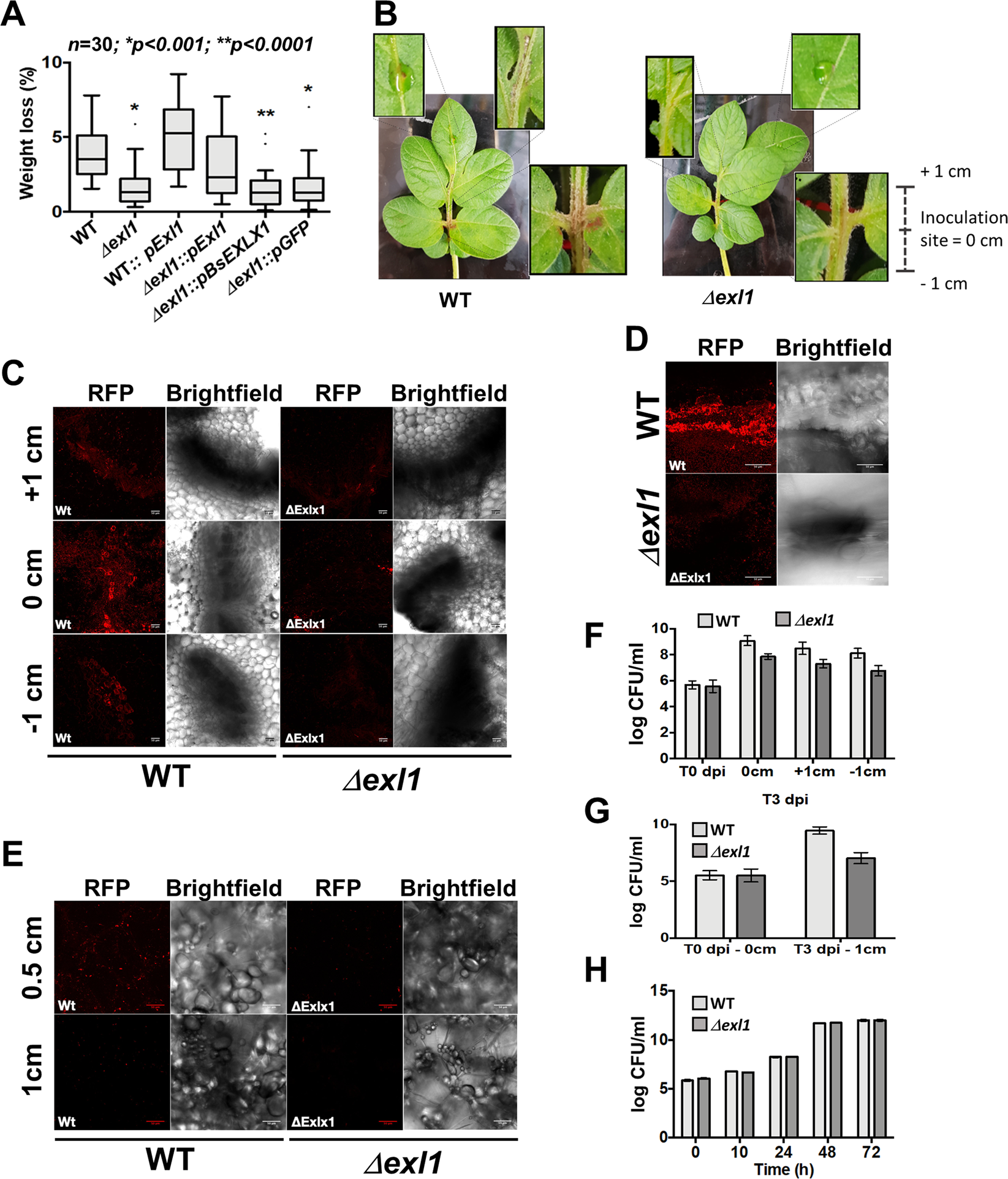
Figure 3

Expansin mutant of P. atrosepticum, Δexl1, has reduced infection symptoms. (A) Maceration levels of potato tubers is reduced in the expansin mutant in P. atrosepticum SCRI 1043 (Δexl1) compared to the wild type strain (WT) at 7 dpi/28 °C. Phenotype is rescued by over-expression of exl1 gene reaching similar levels to the overexpression in the WT strain, but not by over expression of B. subtilis EXLX1 or GFP irrelevant control. Box plots of three independent experiments (n = 30); significances p < 0.0001 (*) and p < 0.0001 (**) were calculated with Kruskall-Wallis tests for non-parametric data. (B) Early black leg infection symptoms induced in potato plants by inoculating P. atrosepticum WT or mutant Δexl1 in a small wound into the petiole at the second nodule, or by placing a cell suspension drop on the surface of intact leaves, observed at 72 hpi. (C–E) Confocal images of samples obtained at the inoculation site (0 cm) or 1 cm above (+1 cm) or below (−1 cm) of potato petioles at 72 hpi with wild type (WT) or Δexl1 cells expressing the red fluorescent protein (RFP) from petioles (C); leaves (D); and potato tubers at 0.5 cm and 1 cm from the potato surface (E). (F–H) Colony count of bacteria recovered from: potato petioles at 0 cm on the inoculation time (T0), and at 3 dpi at +1 cm or -1 cm (F); potato tubers at 0 cm, on the inoculation time (T0), and at 3 dpi at -1 cm (G); fully infiltrated potato leaves at 3 dpi (H). Error bars indicate the +/− standard deviation of the average of colony formation units (CFU) across three independent experiments (n = 6) (panels F-H).